壮族服饰构图纹样研究
一、研究方法
对于壮族服饰构图纹样及其寓意的调查,为了让所选的服装具有说服力,采用了以下4个途径去选取服饰:(1)深入广西武鸣、靖西、崇左等地的壮民居住地,收集了50套具有代表性的壮族传统服饰;(2)到广西民族博物馆、民族文物苑、广西壮族自治区博物馆等权威机构进行调研,收集了68套具有代表性的壮族服饰;(3)借助互联网,从网络上查找较清晰的具有代表性的壮族服饰共50套;(4)从广西三月三壮族文化旅游节的节日现场挑选具有特色的壮族服饰42套,总共210套代表服饰。服饰样本确定后,再从服饰上截取常用的构图纹样进行归类整理,并通过咨询壮族地区居民、博物馆壮族文化研究专家、壮族服饰刺绣专家、拜访宾阳织锦厂等方式整理出这些壮族服饰纹样的种类及其所代表的寓意。
二、壮族服饰构图纹样及寓意研究
壮族是个质朴开朗、崇尚自然的民族,优美精致的壮族服饰构图纹样的历史至今已有两千多年。壮族服饰构图纹样就是勤劳、聪慧的壮族人民通过长期的生产生活实践,运用智慧和巧手把本民族特有的风土人情、独特语言、日常生产劳作景象、民族信仰、对自然神话的崇拜等方面的内容[1],用优美的象征符号表现出来,表达了壮族人民的审美情趣和文化心理,丰富了壮族服饰的文化内涵,使服饰成为壮族文化得以表现和传承的一种载体,是符号形象与民族文化的密切结合。从以往的文献来看,目前还没有人对壮族服饰构图纹样进行系统的分类,有个别作者虽然涉及到粗略的分类,但是却没有把对应的图附上去,让人很难将文字与图对应起来,不利于人们对壮族服饰构图纹样的了解。经调查研究:壮族服饰构图纹样按表现的题材可以分为字纹、动物纹、植物纹、几何纹、其他纹这五大类。下面分别从这五大类对壮族服饰构图纹样跟寓意进行分析。
(一)字纹及其寓意
壮族是个开放包容、兼容并蓄的民族。壮族人民在继承发扬本民族的优秀文化的同时,也积极与其他民族文化进行交流。壮族服饰文化作为一个重要载体,可以看出壮族文化与其他民族文化交融的痕迹,如艺术字,作为汉文化吉祥寓意图案中的一种表现形式,也频繁出现在壮族服饰构图纹样当中,形成壮族传统服饰构图纹样中的一类特色纹样——字纹(见图2-1)。
图2-1服饰常见字纹
字纹是壮汉文化融合的直接体现,也是壮族人民对美好生活向往与追求的直接表达,不同的字纹都代表了不同的寓意(见表2-1)。有的字纹寓意直白明了,古今含义没有偏差,如:“囍”、“寿”,就是取其字本形、本意,表达喜庆、吉祥、长寿的寓意。“田”、“米”、“井”等字纹则是壮民农耕文化的代表,表达了壮民的勤劳勇敢,对“五谷丰登”的美好愿景。也有字型与意义比较独特,历史背景较复杂的字纹,壮民们也同样吸收接纳,取其美好寓意沿用在本民族服饰中,如“卐”字纹,在壮族服饰构图纹样中出现很多。在藏族“卐”字纹是代表太阳的符号,太阳神是苯教最大的神灵之一。在其他民族中,门窗图案也有“卐”字的变体,即取“富贵不断头”的意思[2]。壮民采纳各民族对“卐”字纹的理解和引申含义,在本民族服饰上运用“卐”字纹进行服饰构图纹样设计,是壮民拥有较高审美取向的表现,同时也反应出壮民在发展本民族文化的同时,对外来文化一视同仁的态度,对待好的外来文化同样吸收运用。
表2-1常见字纹及其寓意
(二)动物纹及其寓意
壮民世代居住在岭南这片植被茂密的沃土上,与崇山峻岭中的飞禽走兽和谐相处,因此,山林中的各种表现动物的图案就成了壮族服饰构图纹样中的重要组成部分。
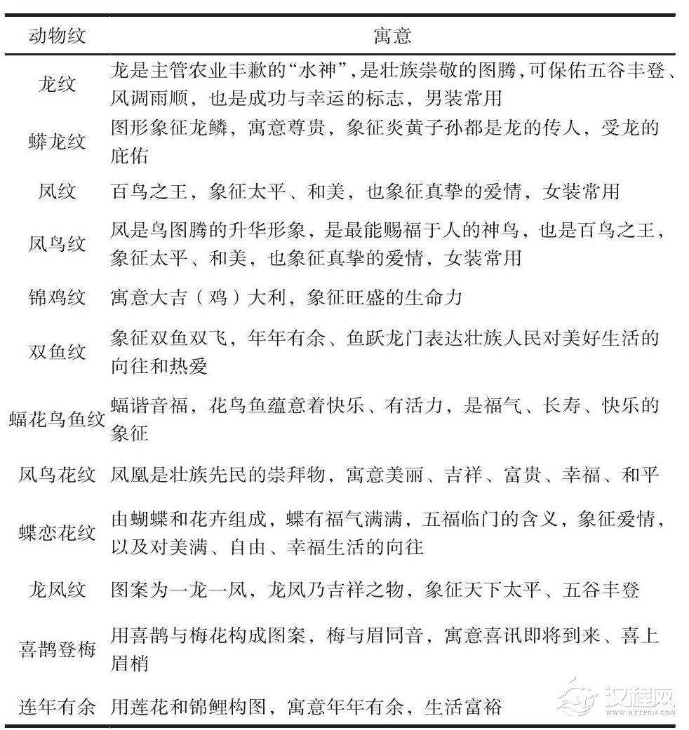
应用到壮族服饰上的动物主要有:龙、凤、鸟、鱼、蝙蝠、蝴蝶、喜鹊等具有吉祥寓意的动物,而这些动物也经常结合其他的图纹一起出现在服饰上,同一种动物也会有若干的表现形式(见图2-2),稍加变化或者组合就形成了另外的纹样,因此动物纹在服饰上的应用是变化多端的,常见的具有典型代表性的有十一种,寓意见表2-2。
图2-2服饰常见动物纹
表2-2常见动物纹及其寓意
(三)植物纹及其寓意
壮民崇尚美,热爱自然,勤于劳作种植,渴望收获。壮民将生产、劳作的杰作融入传统壮族服饰构图纹样中形成具有鲜明壮族特色的植物纹样。
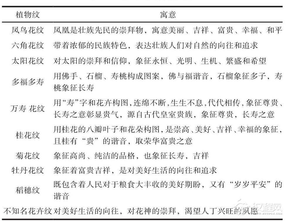
表2-3常见植物纹及其寓意

图2-3服饰常见植物纹
植物纹多以花卉的纹样出现,在壮族服饰上常见的装饰花卉有太阳花、六角花、桂花、菊花、牡丹花等,还有以花为基础组合成的构图纹样,如“万寿花纹”“凤鸟花纹”“多福多寿”“喜鹊登梅”等(见图2-3)。当然,服饰上还有很多不知名的花卉纹样,都是壮族居民从大自然鲜美的花卉取样而来。花纹除了通用中国传统花的富贵、高贵、吉祥的美好意愿外,还与壮民自古就有的生殖崇拜有关,寓意丰富(见表2-3)。壮族先民对大自然的联系密切,与自然同生共长,由大自然中的植物生长衰败感知着生命的孕育终结。壮民将这种自然精神通过花纹形式运用到壮族服饰构图纹样中,表达了对生命的敬重,对自然的尊重[3]。
(四)几何纹及其寓意
几何纹是壮族服饰构图纹样中出现最早、最多的一类。以最简单的点、线、面几何元素构图,通常采用方圆穿插、曲直结合、大小结合,按照美的法则构成图案。图案工整规律但不死板,富有节奏韵律,给人一种生生不息的感觉。在壮族服饰上有的充当主体纹饰,表达一定的主题思想;有的组成连续的几何纹带,作为边饰,起到陪衬烘托、美化主题的作用。
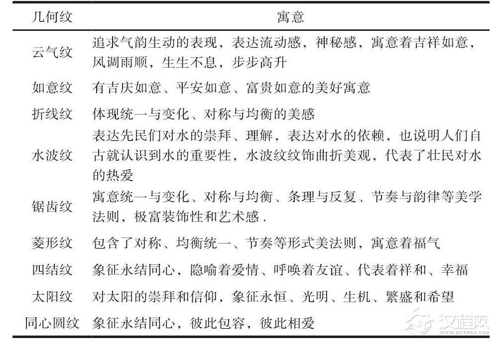
常见的几何纹有菱形纹、云气纹、如意纹、水波纹、锯齿纹、八角纹、太阳纹、同心圆纹等八种(见图2-4),都是壮民对与太阳神、雷神、水神敬畏崇拜的客观体现,并有一定的寓意(见表2-4)。
表2-4常见几何纹及其寓意
(五)其它纹及其寓意
壮族传统服饰构图纹样除了上述几大常见的纹样外,还有绣球纹、铜鼓纹、眼纹等其他纹样(见图2-5),并有其相应的寓意(见表2-5)。
表2-3常见其它纹及其寓意

三、小结
壮族服饰构图纹样具有明显的民族特点,种类繁多,寓意无穷,是民族精神和传统文化的集中体现,表达了壮族人民对美好愿景的追求。从众多纹样的调查研究中可以看出,壮族服饰构图纹样的来源主要是自然之物与壮民精神世界的崇拜,是壮族先民当时的生活风貌和审美价值的反应[4]。在纹样使用频率上看,构图纹样主要以几何纹和动植物纹为主,主要表达壮族先民在刻苦的原始生活条件下仍乐观追求生活的精神。壮族先民把审美标准、当时的生活景象、道德标准、民族信仰融入构图元素中,为后人了解研究壮族文化提供了重要依据。
参考文献
[1]陈丽琴.壮族服饰文化中的信仰内涵探析[J].百色学院学报,2008.
[2].王凡.从新疆卫拉特蒙古族狐耳袍纹样看汉文化[J].中国包装工业,2014.
[3]丘振声.壮族花图腾考[J].学术论坛,1994.
[4]梁汉昌.壮族传统服饰文化特质及保护传承[J].歌海,2012.
特色专题
民俗文化
点读中华
热门资讯
更多 >
馆藏土默特蒙古族短坎肩赏析
少数民族服饰
卫拉特蒙古传统服饰文化的象征内涵简析——以“策格德克”“乌兰扎拉”为例
少数民族服饰
蒙古族传统服饰襟边缘饰研究
少数民族服饰
论宁夏回族服饰的款式及创新研究
少数民族服饰
满族文化对现代纹样创新设计的影响与渗透
少数民族服饰
中国壮族与印度女性传统服饰多模态比较研究:款式、图案、面料及应用视角
少数民族服饰
文化创意产业视阈下的广西壮族服饰
少数民族服饰
文化可持续创业视角下的广西壮族服饰生产
少数民族服饰
生殖信仰观念的延续——左江花山岩画文化与壮族传统服饰习俗关系
少数民族服饰
壮族贯首衣形制考略
少数民族服饰
少数民族满族服饰特点
少数民族服饰
少数民族回族服饰特点
少数民族服饰
少数民族蒙古族服饰特点
少数民族服饰
少数民族藏族服饰特点
少数民族服饰
少数民族苗族服饰特点
少数民族服饰
少数民族白族服饰特点
少数民族服饰
云南少数民族服装材料质地
少数民族服饰
民族校服——让孩子们寻找到民族文化的记忆
少数民族服饰
中国民间民族舞蹈服装设计
少数民族服饰
云南少数民族服饰 - 阿昌族服饰
少数民族服饰




















