首页
>
文库
>
艺术
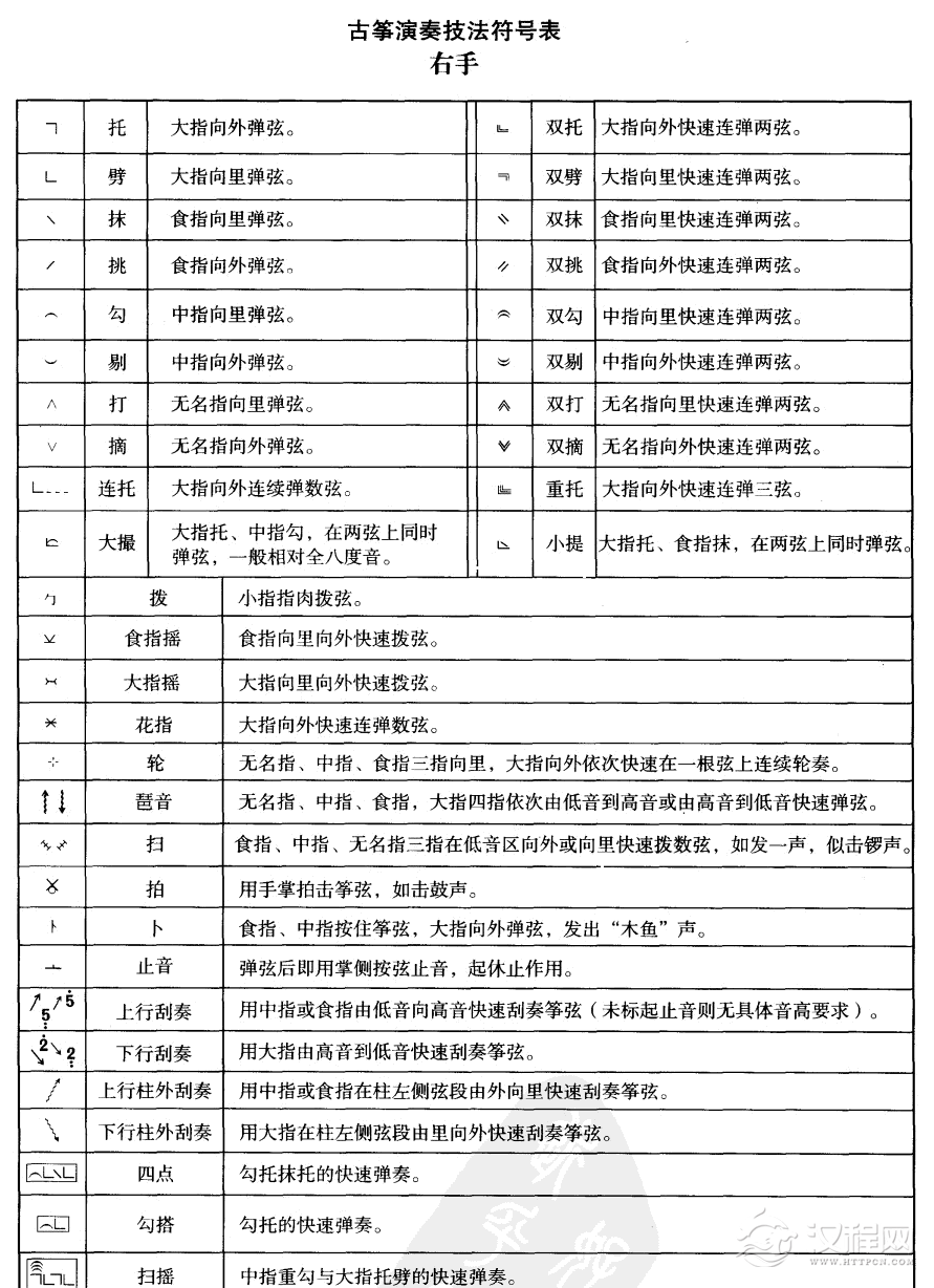
古筝演奏符号表
零点开心
02-10
睡前音乐,快乐入眠
296
展开全文
APP阅读
声明:
本文仅代表作者本人观点,汉同文系信息发布平台,仅提供信息存储空间服务。
[投诉]
特色专题
亲子蒙学
边听边读边学
中华民族
各民族一家亲
诸子百家
中国智慧源头
古代中国
了解古代中国
四书五经
国学必读经典
传统节日
五千年的传承
中国哲史
中国哲学简史
中华戏曲
地方戏曲汇聚
文学简史
时代文学形态
传统乐器
古典音乐传承
中国书画
名人名作名画
民间游戏
7080后的回忆
民俗文化
节日
节气
婚嫁
丧葬
民俗
美食
喝酒
饮茶
服饰
民居
园林
宫廷
路桥
陵墓
庙观
礼仪
神话
故事
谚语
灯谜
古筝
二胡
民舞
戏剧
相声
小品
评书
快板
书法
国画
武术
杂技
棋牌
乐器
琵琶
建筑
工艺
剪纸
年画
布艺
刺绣
春联
陶瓷
漆皿
花灯
泥塑
木雕
风筝
竹编
皮影
编织
印染
微雕
玉雕
砖雕
石雕
核雕
内画
紫砂
蜡艺
文房
铜艺
面塑
木偶
糖人
点读中华
董仲舒
提出“罢黜百家,独尊儒术”使儒学发扬光大
古代服饰
整理包括夏、商、汉、晋、唐等不同朝代的服饰文化特点、历史、装饰等。
王阳明
中国历史上仅两个半圣人,王阳明居其一
古建民居
分享中国地方民居和少数民族民居等。
鬼谷子
是中国历史上极具神秘色彩的人物
皇家园林
分享中国古典园林建筑等。
京剧
京剧,被称为国粹,是中华传统文化的符号象征,中国影响最大的戏曲剧种
三字经
《三字经》是经典国学启蒙读物之一
古筝
古筝又名汉筝、秦筝。因为拥有极好的音色,故在民族乐器中被称为民乐之王
弟子规
《弟子规》为中华传统蒙学经典,清代李毓秀所作
武术
解读中国各路拳法知识,包括拳法介绍,拳谱图解,实战教程等
百家姓
《百家姓》是中华姓氏的蒙学识字书籍,对不同的姓氏进行了排列
热门资讯
更多 >
古筝谱《彩云追月》
曲谱大全
吉他谱《梁祝》
曲谱大全
吉他曲谱【雨的旋律】
曲谱大全
高山流水(河南筝曲)
曲谱大全
梅花开
曲谱大全
天龙八部
曲谱大全
洗衣歌二胡与扬琴的分谱2
曲谱大全
白墙
曲谱大全
风雨情
曲谱大全
双书生
曲谱大全
《翻身的日子》民乐合奏扬琴分谱1
曲谱大全
洗衣歌二胡与扬琴的分谱1
曲谱大全
许讲德二胡演奏曲:10.茉莉花(二胡+扬琴)
曲谱大全
世间始终你好
曲谱大全
再见杨柳
曲谱大全
哦,十分钟(古筝弹唱)
曲谱大全
单八板
曲谱大全
【痴情花】
曲谱大全
心声(洞箫)
曲谱大全
延边之春
曲谱大全
查看更多...
民族
节日
节气
民居
园林
婚嫁
丧葬
礼仪
服饰
美食
饮酒
品茶
建筑
工艺
戏曲
曲艺
音乐
舞蹈
书法
国画
更多
©2026 Hantongwen.com 版权所有
网站备案号: 皖B2-20100068-15
首页
反馈
简介
联系
返回首页
全部分类
开运商城
在线反馈