特色专题
民俗文化
点读中华
热门资讯
更多 >莫道大火难再起(现代京剧《蝶恋花》第三场杨开慧唱段)
戏曲曲谱刘大哥讲话理太偏(《花木兰》选段、伴奏谱)
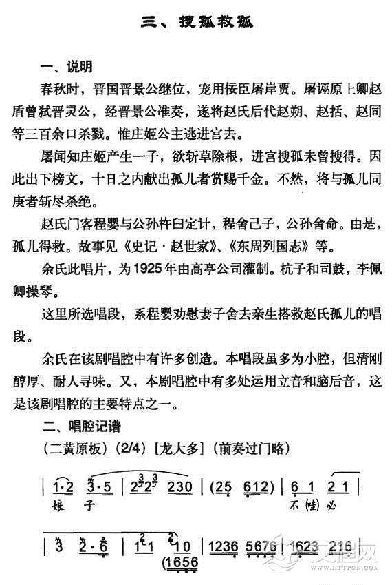
戏曲曲谱老程婴提笔泪难忍(《搜孤救孤》选段)
戏曲曲谱小娇儿忽一笑三春花韵(《白蛇传》选段)
戏曲曲谱赵素琴跪大堂泪珠滚滚(《绣鞋记》选段)
戏曲曲谱臣不奏前三皇后代五帝(《大保国》选段)
戏曲曲谱人也留来地也留(豫剧《朝阳沟》选段、伴奏谱)
戏曲曲谱序曲(《江姐》选段)
戏曲曲谱听他言吓得我心惊胆怕(《捉放曹》陈宫唱段)
戏曲曲谱妈妈,妈妈消消气吧(《杀狗劝妻》选段)
戏曲曲谱登层台望家乡躬身下拜(《苏武牧羊》选段)
戏曲曲谱槐荫开口把话提(《天仙配》选段)
戏曲曲谱叹杨家投宋主心血用尽(《洪洋洞》选段)
戏曲曲谱皇恩浩调老臣龙庭独往(《铫期》选段、伴奏谱)
戏曲曲谱树上的鸟儿成双对(《天仙配》七女、董永唱段)
戏曲曲谱为国家那何曾半日闲空(《洪洋洞》选段)
戏曲曲谱水殿风来秋气紧(《西施》西施唱段、伴奏谱)
戏曲曲谱父王命我回天庭(《天仙配》七女唱段)
戏曲曲谱昔日有个三大贤(《珠帘寨》李克明唱段)
戏曲曲谱飘飘荡荡(《天仙配》仙女齐唱)
戏曲曲谱
查看更多...









