特色专题
民俗文化
点读中华
热门资讯
更多 >
古筝谱《彩云追月》
曲谱大全
吉他谱《梁祝》
曲谱大全
吉他曲谱【雨的旋律】
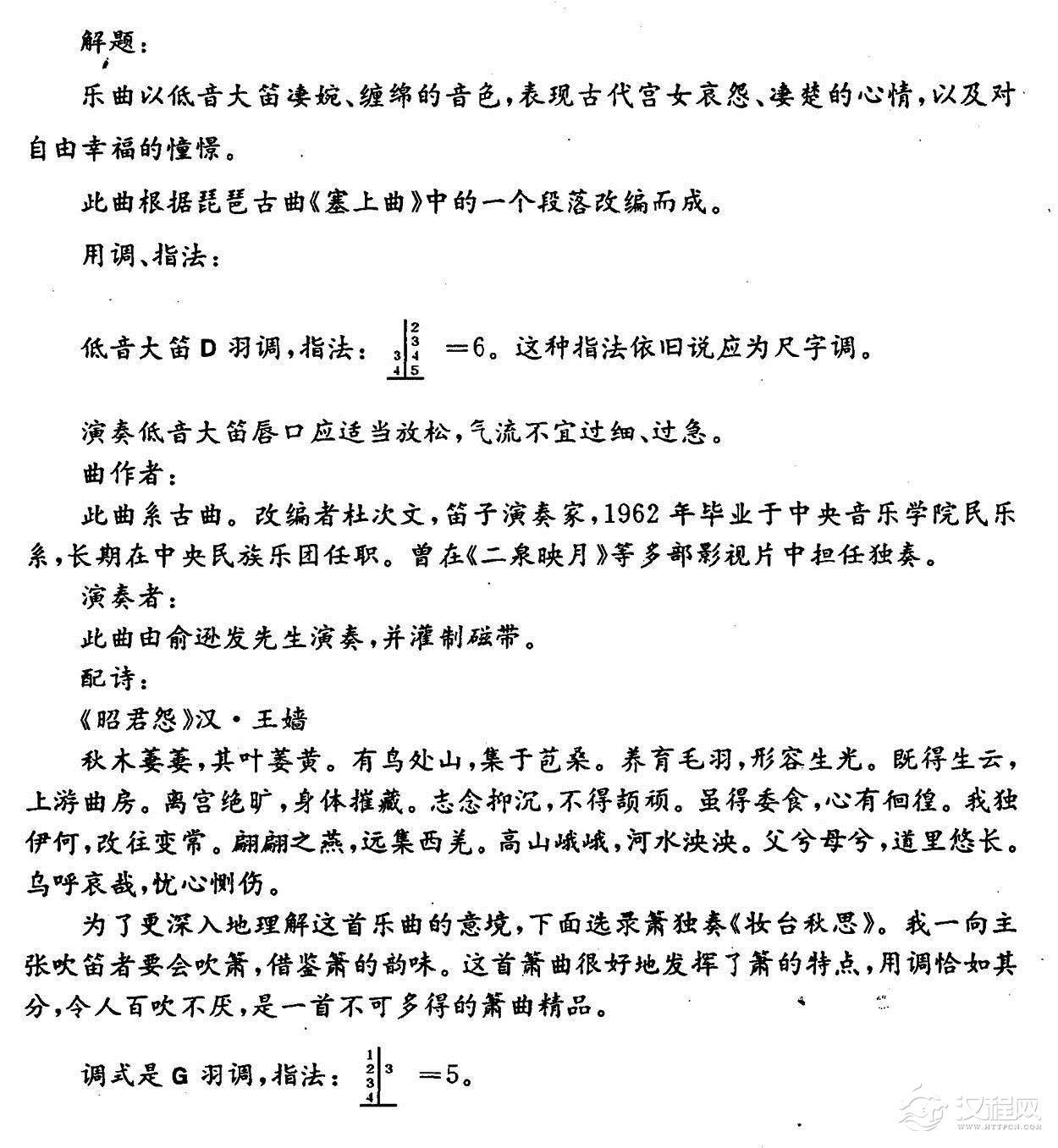
曲谱大全妆台思秋(箫独奏)
曲谱大全柳琴考级曲目六级:赛马
曲谱大全柳琴考级曲目三级:森吉德玛
曲谱大全谢谢你的爱(王国潼编曲)
曲谱大全情网
曲谱大全《歌唱祖国》六孔陶笛版
曲谱大全玫瑰玫瑰我爱你(陈歌辛曲 王国潼编曲)
曲谱大全红颜劫
曲谱大全【枣园春色】主旋律谱2
曲谱大全柳琴考级曲目二级:小草
曲谱大全柳琴考级曲目五级:云雀
曲谱大全柳琴考级曲目三级:祝酒歌
曲谱大全容易受伤的女人(王国潼编曲)
曲谱大全True Love
曲谱大全爱是永恒(李迪文曲 王国潼编曲)
曲谱大全《梦里水乡》笛子独奏
曲谱大全《上帝是个女孩》六孔陶笛版
曲谱大全
查看更多...







