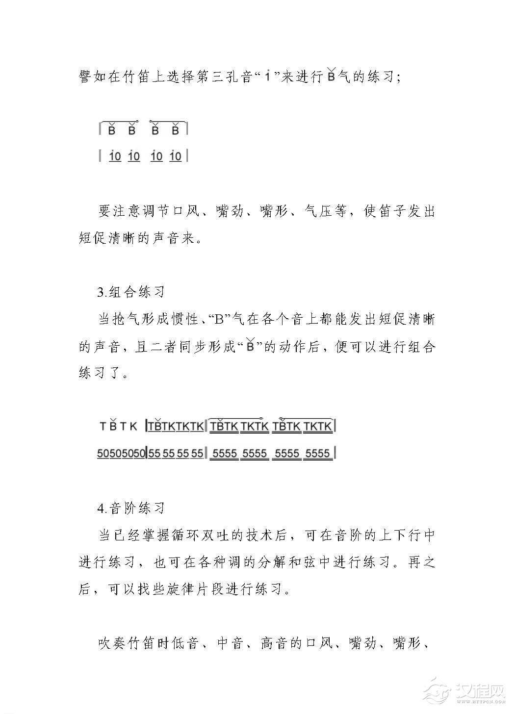
竹笛循环双吐换气法及练习
竹笛双吐循环换气法——简称“循环双吐”,是杭州笛家王彦70年代初受赵松庭先生的竹笛循环换气法的启发而钻研摸索出来的一种新的技法,赵松庭先生对这一新的技法给予充分的肯定。循环双吐不但给竹笛,而且给所有援用到双吐技巧中的中、西乐器的演奏艺术,都带来新的突破。








展开全文
APP阅读
声明:本文仅代表作者本人观点,汉同文系信息发布平台,仅提供信息存储空间服务。[投诉]
特色专题
民俗文化
点读中华
热门资讯
更多 >
京韵大鼓的艺术探微
乐器学习
穿越千年,探寻箜篌古韵之美
乐器学习
《梅花三弄》古琴传承与演奏探秘
乐器学习
琵琶演奏艺术与技巧探微
乐器学习
穿越千年的鼓声,堂鼓文化探秘与传承之路
乐器学习
探索吹管乐器的多彩世界
乐器学习
扬琴是中国民族乐队中的瑰宝与多元称谓
乐器学习
键盘乐器共性与发声探秘
乐器学习
乐海探秘奇幻乐器全览
乐器学习
珍品乐器鉴赏与保养宝典
乐器学习竹笛全按作低音3(筒音)
乐器学习业余爱好者学习笛要求
乐器学习六孔陶笛G调指法
乐器学习竹笛全按作低音1(筒音)
乐器学习三管指法表
乐器学习竹笛演奏技巧之《叠音、打音、赠音》介绍
乐器学习六孔陶笛拿法
乐器学习笛子全按作低音7(筒音)
乐器学习陶笛指法表
乐器学习竹笛演奏技巧之《泛音》介绍
乐器学习
查看更多...










