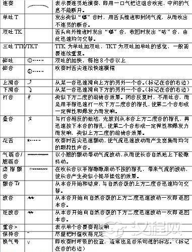
陶笛演奏的标记符号图解
连奏 表示要连贯地演奏,即用一口气把这组音吹完,中间的气息不能断开。
单吐 T 发出类似“嘟”音时,用舌头推进和封闭气流,从而吹出 不连贯的断音。
双吐 TK 舌头向外推进时发出“嘟”音,收回时发出“咕”音,由 此迅速均匀交替。
三吐 TTK/TKT TTK为单吐加双吐,TKT为双吐加单吐的感觉,一般需 要连续重复。
碎吐 ○T…… 双吐的加快,每拍8个音以上 碎音 ○S…… 吹奏时舌尖连续快速横摆
上滑音 从某一音迅速滑向上方的另外一个音。(标记在音的右边)
下滑音 从某一音迅速滑向下方的另外一个音。(标记在音的右边)
打音 扌 类似下方二度的前倚音效果。同音反复时,不用吐音,而是用手指迅速打一次下方二度音的指孔,使第二个音形成一定弹性和爆发力而发响。
叠音 ㄡ 与打音相反的做法,先放到从本音上方二度音的指孔,再 迅速按下本音的指孔,使第二个音形成一定弹性和爆发力而发响,类似上方二度的前倚音效果。

花舌 *…… 吹奏时舌尖迅速颤动,使气流迅速波动而产生密集而均匀 的颗粒性声音。
气震音/腹震音 以小腹的颤动带动气流波动,从而使长音自然地上下轻微 抖动。
虚指颤 音 在吹长音以手指微微扇动不按的指孔,带来气流的波动,使长音产生类似小提琴揉弦的效果。
颤音 Tr 从本音开始和结束,与自然音级的上方二度音迅速均匀交 替。
波音 从本音开始向自然音级的上方二度迅速波动一次即返回 本音。
逆波音 从本音开始向自然音级的下方二度迅速波动一次即返回本音。
重音 > 表示单个音要奏得较响
保持音 —— 尽量把时值吹得充足 换气号 v 即吹奏时呼吸的位置,通常也是音乐句逗的标志。(标记 在音的右边)
喉音 ○x…… 吹奏同时用喉音发出类似哼鸣的效果,与主旋律形成一个 叠置效果,类似蒙古的“呼麦”唱法。
展开全文
APP阅读
声明:本文仅代表作者本人观点,汉同文系信息发布平台,仅提供信息存储空间服务。[投诉]
特色专题
民俗文化
点读中华
热门资讯
更多 >
京韵大鼓的艺术探微
乐器学习
穿越千年,探寻箜篌古韵之美
乐器学习
《梅花三弄》古琴传承与演奏探秘
乐器学习
琵琶演奏艺术与技巧探微
乐器学习
穿越千年的鼓声,堂鼓文化探秘与传承之路
乐器学习
探索吹管乐器的多彩世界
乐器学习
扬琴是中国民族乐队中的瑰宝与多元称谓
乐器学习
键盘乐器共性与发声探秘
乐器学习
乐海探秘奇幻乐器全览
乐器学习
珍品乐器鉴赏与保养宝典
乐器学习陶笛音准技巧有哪些?陶笛音准教学
乐器学习六孔陶笛怎么吹?六孔陶笛演奏方法
乐器学习教你陶笛全按5指法最高音1的吹法
乐器学习陶笛正确的吹奏方法
乐器学习笛子演奏中的---气息运用
乐器学习陶笛演奏风格简介
乐器学习笛子基础教学之一
乐器学习六孔陶笛指法对照表图片
乐器学习笛子演奏教程(基础教程)
乐器学习什么是陶笛的音准?陶笛的音准如何撑握
乐器学习
查看更多...










