展开全文
APP阅读
声明:本文仅代表作者本人观点,汉同文系信息发布平台,仅提供信息存储空间服务。[投诉]
特色专题
民俗文化
点读中华
热门资讯
更多 >
古筝谱《彩云追月》
曲谱大全
吉他谱《梁祝》
曲谱大全
吉他曲谱【雨的旋律】
曲谱大全数九寒天下大雪(葫芦丝谱)简谱 月之寒星
曲谱大全景颇情歌(葫芦丝谱)简谱 月之寒星
曲谱大全简单易学的竹笛独奏曲《蒙古人》腾格尔 曲
曲谱大全陶笛谱:欢乐颂
曲谱大全陶笛谱:森林狂想曲
曲谱大全简单易学的竹笛独奏曲《走进新时代》印青 曲
曲谱大全归人(葫芦丝谱)简谱 月之寒星
曲谱大全傣乡人们向往的地方(葫芦丝谱)简谱 月之寒星
曲谱大全草原姑娘萨日娜(葫芦丝谱)简谱 月之寒星
曲谱大全简单易学的竹笛独奏曲《青藏高原》张千一 曲
曲谱大全陶笛吹奏技巧练习谱《气息练习 气震音练习》
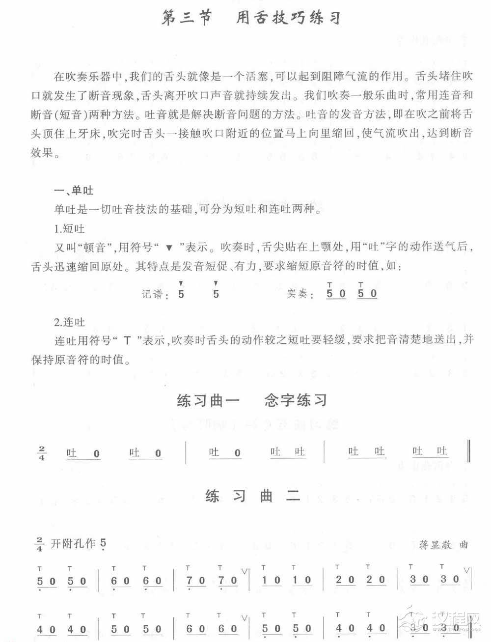
曲谱大全陶笛吹奏技巧练习谱《双吐》用舌技巧练习
曲谱大全简单易学的竹笛独奏曲《常回家看看》戚建波 曲
曲谱大全一起来更精彩(葫芦丝谱)简谱 佚名
曲谱大全想着你睡不着(葫芦丝谱)简谱 佚名
曲谱大全苗家花山节(葫芦丝谱)简谱 佚名
曲谱大全简单易学的竹笛独奏曲《好人一生平安》雷蕾 曲
曲谱大全
查看更多...






