展开全文
APP阅读
声明:本文仅代表作者本人观点,汉同文系信息发布平台,仅提供信息存储空间服务。[投诉]
特色专题
民俗文化
点读中华
热门资讯
更多 >
京韵大鼓的艺术探微
乐器学习
穿越千年,探寻箜篌古韵之美
乐器学习
《梅花三弄》古琴传承与演奏探秘
乐器学习
琵琶演奏艺术与技巧探微
乐器学习
穿越千年的鼓声,堂鼓文化探秘与传承之路
乐器学习
探索吹管乐器的多彩世界
乐器学习
扬琴是中国民族乐队中的瑰宝与多元称谓
乐器学习
键盘乐器共性与发声探秘
乐器学习
乐海探秘奇幻乐器全览
乐器学习
珍品乐器鉴赏与保养宝典
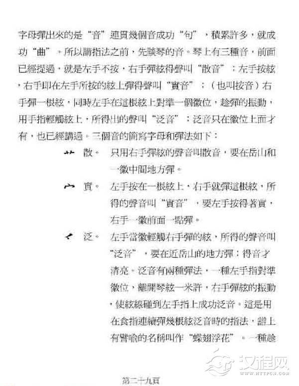
乐器学习古琴自学方法《第二部 右手指法字母》沉草农
乐器学习古琴基础知识《古琴弹琴姿势》
乐器学习古筝的双手演奏技法
乐器学习古琴右手基本指法
乐器学习古琴泛音知识 古琴泛音技巧与练习曲
乐器学习幼儿学筝的年龄问题
乐器学习适合儿童心理特点的教筝方法
乐器学习学习古筝的方法与态度
乐器学习笙考级曲目有哪些?笙一级考级曲目
乐器学习怎样才算弹好一首古筝曲子?
乐器学习
查看更多...













