展开全文
APP阅读
声明:本文仅代表作者本人观点,汉同文系信息发布平台,仅提供信息存储空间服务。[投诉]
特色专题
民俗文化
点读中华
热门资讯
更多 >
京韵大鼓的艺术探微
乐器学习
穿越千年,探寻箜篌古韵之美
乐器学习
《梅花三弄》古琴传承与演奏探秘
乐器学习
琵琶演奏艺术与技巧探微
乐器学习
穿越千年的鼓声,堂鼓文化探秘与传承之路
乐器学习
探索吹管乐器的多彩世界
乐器学习
扬琴是中国民族乐队中的瑰宝与多元称谓
乐器学习
键盘乐器共性与发声探秘
乐器学习
乐海探秘奇幻乐器全览
乐器学习
珍品乐器鉴赏与保养宝典
乐器学习学古筝必须掌握的音域与定弦
乐器学习浅议古筝基础训练
乐器学习陶埙指法篇《十孔陶埙的半音阶指法》
乐器学习十孔埙指法图表 各种十孔埙的指法表
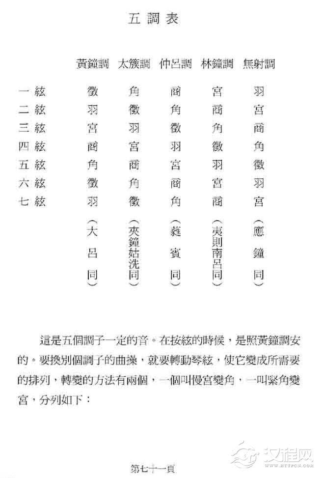
乐器学习古琴自学方法《五均表》沉草农
乐器学习古琴自学方法《谱字》沉草农
乐器学习古琴基础知识《古琴的结构》
乐器学习古筝的右手组合指法 摇类指法
乐器学习古筝练琴的十五个好习惯
乐器学习陶埙技法篇《埙手指技法综合练习》
乐器学习
查看更多...











