展开全文
APP阅读
声明:本文仅代表作者本人观点,汉同文系信息发布平台,仅提供信息存储空间服务。[投诉]
特色专题
民俗文化
点读中华
热门资讯
更多 >
京韵大鼓的艺术探微
乐器学习
穿越千年,探寻箜篌古韵之美
乐器学习
《梅花三弄》古琴传承与演奏探秘
乐器学习
琵琶演奏艺术与技巧探微
乐器学习
穿越千年的鼓声,堂鼓文化探秘与传承之路
乐器学习
探索吹管乐器的多彩世界
乐器学习
扬琴是中国民族乐队中的瑰宝与多元称谓
乐器学习
键盘乐器共性与发声探秘
乐器学习
乐海探秘奇幻乐器全览
乐器学习
珍品乐器鉴赏与保养宝典
乐器学习左起八孔埙低音5-高音1指法图
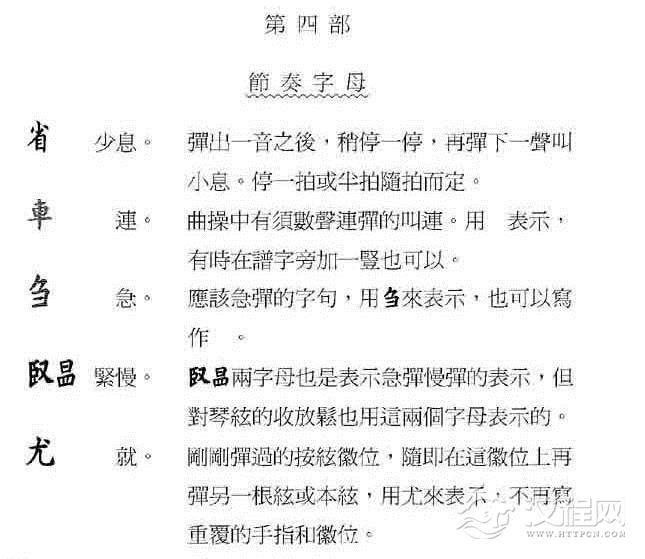
乐器学习古琴自学方法《第五部 谱字的组成》沉草农
乐器学习8孔埙全音阶图
乐器学习关于埙的指法体系概述
乐器学习练筝十大注意事项
乐器学习十孔埙指法表
乐器学习古琴自学方法《琴弦结绳方法》沉草农
乐器学习古筝琴码从低到高该如何排放?
乐器学习学筝要打好基础 练好基本功
乐器学习古琴自学方法《怎样调弦弹琴》沉草农
乐器学习
查看更多...











