展开全文
APP阅读
声明:本文仅代表作者本人观点,汉同文系信息发布平台,仅提供信息存储空间服务。[投诉]
特色专题
民俗文化
点读中华
热门资讯
更多 >
《渔樵农耕》——唢呐协奏曲中的田园诗意与演奏探秘
音乐知识
摇滚音乐历史的波澜与现代的演绎
音乐知识
中国传统音乐是五彩斑斓的民族艺术瑰宝
音乐知识
音乐知识百科全书,解锁音乐的无限可能
音乐知识
探索发声训练的奥秘——放松、呼吸、声区与共鸣
音乐知识
古典音乐韵律之美旋律中的故事细赏
音乐知识
音乐知识百科:探索音符背后的奥秘
音乐知识
戏曲中的音乐之魂:传统乐器的魅力演绎
音乐知识
音乐应该如何定义呢?
音乐知识
苏州评弹的历史起源和艺术特点
音乐知识各种记号《段落反复记号》简谱知识
音乐知识速度与力度《力度》简谱教程
音乐知识各种记号《省略记号》简谱知识
音乐知识各种记号《装饰音》简谱知识
音乐知识基本乐理知识《力度标示法》
音乐知识各种记号《其他记号》简谱知识
音乐知识音乐术语大全
音乐知识基本乐理知识《节拍与节奏》
音乐知识读谱唱歌《音程练习》简谱自学
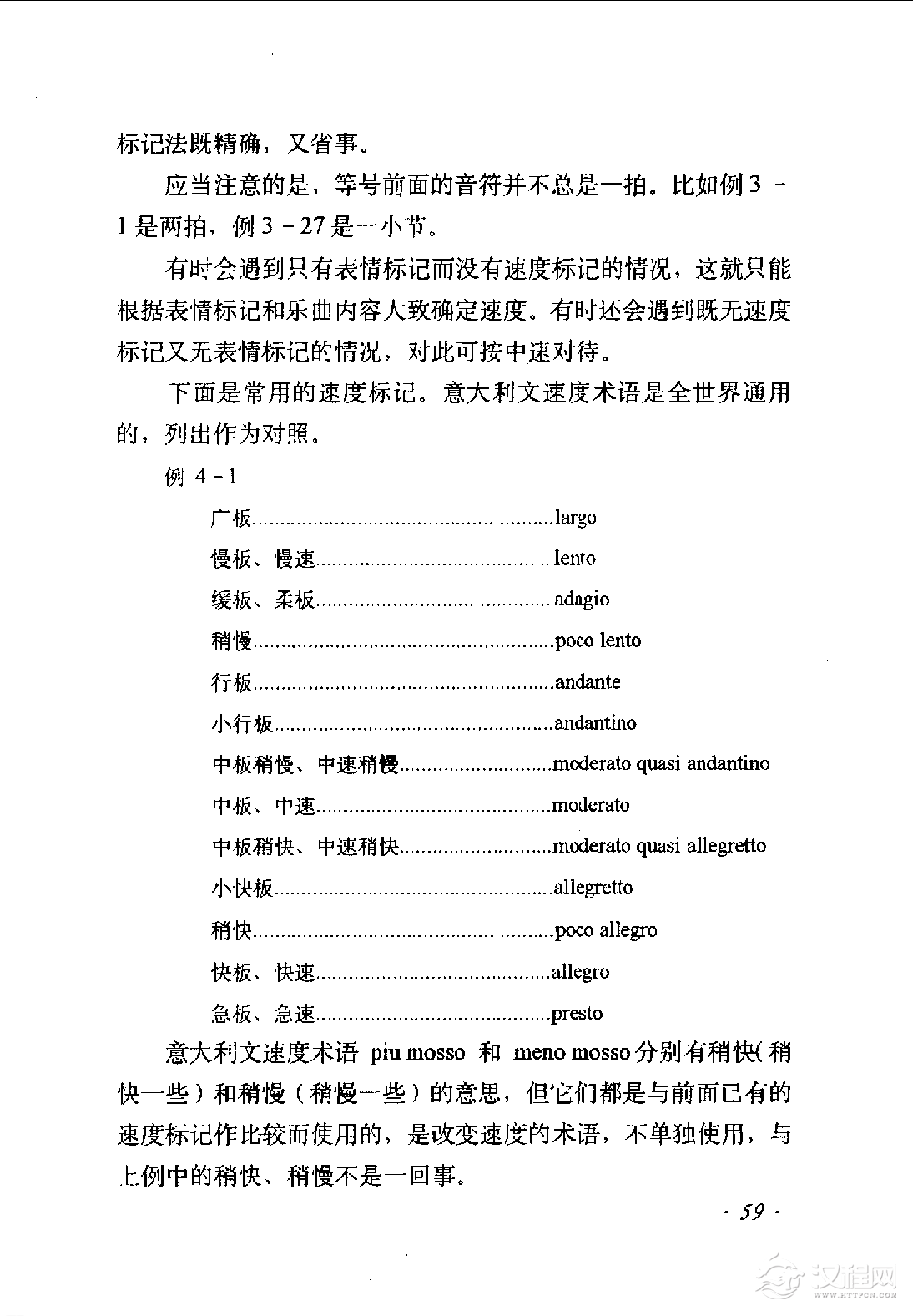
音乐知识基本乐理知识《速度标示法》
音乐知识
查看更多...












