怎样确定音乐作品的调及调式?音乐作品调及调式常见问题大全
怎样确定音乐作品的调及调式?音乐作品调及调式常见问题大全
为什么要确定音乐作品的调及调式?
怎样确定音乐作品的调?
怎样确定音乐作品的调式?
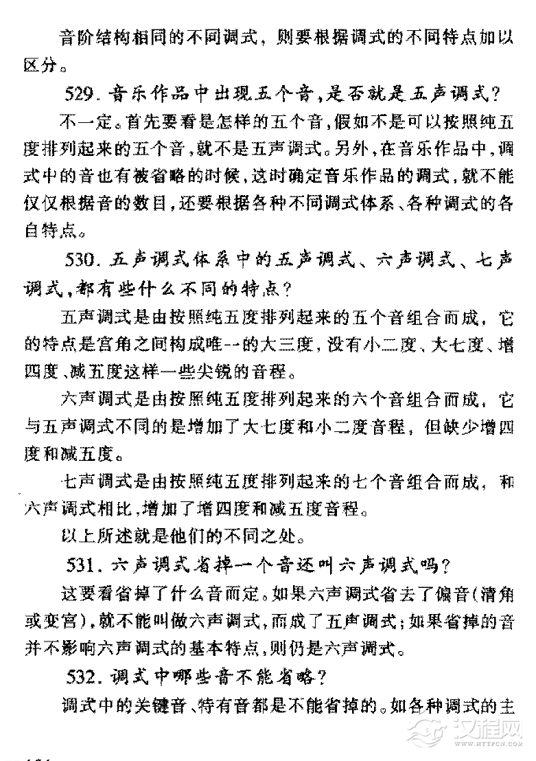
音乐作品中出现五个音,是否就是五声调式?
五声调式体系中的五声调式、六声调式、七声调式、都有些什么不同的特点?
调式中哪些音不能省略?
在五声调式体系中,有少于五个音的调式吗?







展开全文
APP阅读
声明:本文仅代表作者本人观点,汉同文系信息发布平台,仅提供信息存储空间服务。[投诉]
特色专题
民俗文化
点读中华
热门资讯
更多 >
《渔樵农耕》——唢呐协奏曲中的田园诗意与演奏探秘
音乐知识
摇滚音乐历史的波澜与现代的演绎
音乐知识
中国传统音乐是五彩斑斓的民族艺术瑰宝
音乐知识
音乐知识百科全书,解锁音乐的无限可能
音乐知识
探索发声训练的奥秘——放松、呼吸、声区与共鸣
音乐知识
古典音乐韵律之美旋律中的故事细赏
音乐知识
音乐知识百科:探索音符背后的奥秘
音乐知识
戏曲中的音乐之魂:传统乐器的魅力演绎
音乐知识
音乐应该如何定义呢?
音乐知识
苏州评弹的历史起源和艺术特点
音乐知识分音列下面的数字表示什么?
音乐知识转调有哪些类别?关于转调知识解答
音乐知识分音列与泛音列有什么不同?
音乐知识怎样确定调关系的远近?调关系的远近常见问题汇总答疑
音乐知识调式中的音程及和弦常见问题大全 调式中的音程及和弦知识
音乐知识什么是调及调的五度循环?调及调的五度循环常见问题解答
音乐知识调式与音阶有何不同?音乐调式与音阶常见问题汇总解答
音乐知识音乐中常用的和弦有哪些?和弦常见问题解答
音乐知识怎样识别音程?关于音程常见问题解答
音乐知识现代音乐艺术的转变
音乐知识
查看更多...










