五线谱怎样记录音的高低、长短和休止?
二、五线谱怎样记录音的高低、长短和休止
75 什么是记谱法
76 目前世界上广泛采用的记谱法都有哪些?
77 什么是五线谱?它由什么组与?
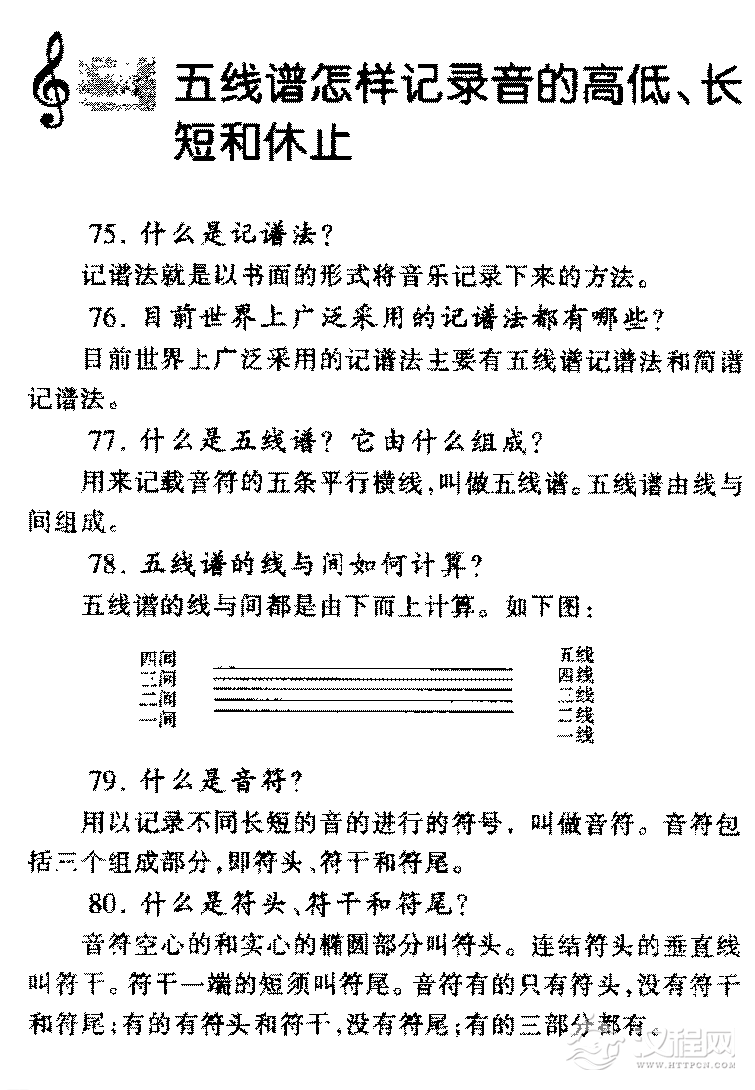
78 五线谱的线与间如何计算?
79 什么是音符?
80 什么是符头、符干和符尾?
81 常用的音符都有哪些?
82 各种音符的长短关系是怎样的?
83 有比全音符列长的音符吗?
84 比六十四分 音符更短的音符叫什么音符?
85 什么是谱号?
86 谱号有几种?
87 什么是G谱号?
88 什么是F谱号?
89 什么是C谱号?
90 什么是谱表?
91 什么是高音谱表?
92 高音谱表与G谱表有什么区别?
93 什么是低音谱表?
94 低音谱表与F谱表有什么区别?
95 什么是中音谱表?
96 将C谱表写在五线谱的第四线上叫什么谱表?
97 C谱表是否可以写在五线的任一线上?
98 高音谱表如何确定五线谱上线与间的音名与音高?
99 低音谱表如何确定五线谱上线与间的音名与音高?
100 中音谱表如何确定五线谱上线与间的音名和音高?



















75 什么是记谱法
76 目前世界上广泛采用的记谱法都有哪些?
77 什么是五线谱?它由什么组与?
78 五线谱的线与间如何计算?
79 什么是音符?
80 什么是符头、符干和符尾?
81 常用的音符都有哪些?
82 各种音符的长短关系是怎样的?
83 有比全音符列长的音符吗?
84 比六十四分 音符更短的音符叫什么音符?
85 什么是谱号?
86 谱号有几种?
87 什么是G谱号?
88 什么是F谱号?
89 什么是C谱号?
90 什么是谱表?
91 什么是高音谱表?
92 高音谱表与G谱表有什么区别?
93 什么是低音谱表?
94 低音谱表与F谱表有什么区别?
95 什么是中音谱表?
96 将C谱表写在五线谱的第四线上叫什么谱表?
97 C谱表是否可以写在五线的任一线上?
98 高音谱表如何确定五线谱上线与间的音名与音高?
99 低音谱表如何确定五线谱上线与间的音名与音高?
100 中音谱表如何确定五线谱上线与间的音名和音高?



















展开全文
APP阅读
声明:本文仅代表作者本人观点,汉同文系信息发布平台,仅提供信息存储空间服务。[投诉]
特色专题
民俗文化
点读中华
热门资讯
更多 >
《渔樵农耕》——唢呐协奏曲中的田园诗意与演奏探秘
音乐知识
摇滚音乐历史的波澜与现代的演绎
音乐知识
中国传统音乐是五彩斑斓的民族艺术瑰宝
音乐知识
音乐知识百科全书,解锁音乐的无限可能
音乐知识
探索发声训练的奥秘——放松、呼吸、声区与共鸣
音乐知识
古典音乐韵律之美旋律中的故事细赏
音乐知识
音乐知识百科:探索音符背后的奥秘
音乐知识
戏曲中的音乐之魂:传统乐器的魅力演绎
音乐知识
音乐应该如何定义呢?
音乐知识
苏州评弹的历史起源和艺术特点
音乐知识音乐的速度与力度在音乐表现中有何意义?音乐速度与力度常见问题大全
音乐知识简谱与线谱有何不同?简谱与线谱区别常见问题大全
音乐知识乐曲设计的第一原则
音乐知识吉他和声学(一)
音乐知识从音程的角度来看五声音阶
音乐知识调式音阶解密
音乐知识整理部分音乐术语,希望对大家有所帮助
音乐知识怎样学好和声学
音乐知识音乐理论系列2:一些基本音乐概念2
音乐知识基本乐理(一)--音的性质、 音列与音级、音域及音区、记谱法、音符、音程、长短、
音乐知识
查看更多...










