特色专题
民俗文化
点读中华
热门资讯
更多 >黄梅戏唱腔精选(1949-1999)(201-250)
戏曲曲谱京剧著名唱腔选(上集)(401-450)
戏曲曲谱黄梅戏唱腔精选(1949-1999)(151-200)
戏曲曲谱京剧著名唱腔选(上集)(351-400)
戏曲曲谱一阵嘻闹掀心潮(越剧《海明珠》唱段)
戏曲曲谱黄梅戏唱腔精选(1949-1999)(101-150)
戏曲曲谱自责(越剧《是我错》片段)
戏曲曲谱黄梅戏唱腔精选(1949-1999)(051-100)
戏曲曲谱京剧著名唱腔选(上集)(251-300)
戏曲曲谱云龙蚕乡换新貌(越剧表演唱)
戏曲曲谱京剧著名唱腔选(上集)(201-250)
戏曲曲谱记得草桥俩结拜(锡剧《梁祝-楼台会》选段)
戏曲曲谱京剧著名唱腔选(上集)(151-200)
戏曲曲谱黄梅戏新腔介绍(351-371)
戏曲曲谱情探(越剧)(海神爷殿前来焚香)
戏曲曲谱京剧著名唱腔选(上集)(101-150)
戏曲曲谱黄梅戏新腔介绍(301-350)
戏曲曲谱京剧著名唱腔选(上集)(051-100)
戏曲曲谱中国戏曲唱腔精选第一卷 京剧 昆剧(101-150)
戏曲曲谱京剧著名唱腔选(上集)(451-466)
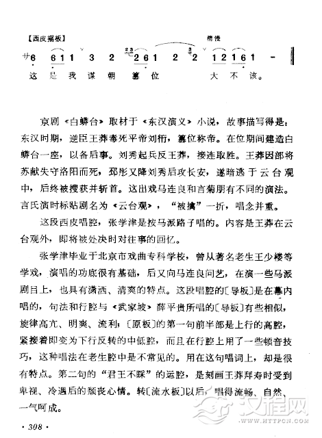
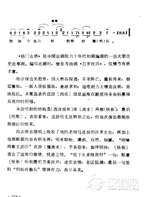
戏曲曲谱
查看更多...


















































