“仁”与“孝”——思孟学派的一个诠释向度(上)
在宋儒构造的“道统”谱系中,曾子、子思、孟子前后相续,一脉相传。但历史地看,一个学派或思想家的影响往往并非单向的,而是存在向不同方向发展的可能。据《韩非子·显学》,儒家分化的八派中,有乐正氏之儒而无曾氏之儒。乐正氏即曾子弟子乐正子春,这说明曾子之后又有乐正子春一派兴起,其影响甚至压倒曾子。这样,曾子在先秦儒学中便具有非常特殊的地位,它不仅影响了后来的思孟学派,同时还发展出了一个乐正子春学派,以上两派虽然代表了先秦儒学两个不同的发展方向,但都与曾子思想存在渊源关系。本文拟结合《大戴礼记·曾子》及《孝经》等文献,勾勒出从曾子到乐正氏之儒思想的发展演变,同时说明思孟在“道统”选择上的艰难探索过程。
一、上博简《内礼》与《曾子》
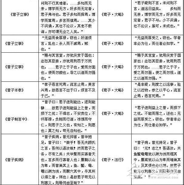
今人讨论曾子的思想,往往仅根据《论语》中的材料,然而据记载,历史上还曾有《曾子》一书。如《汉书·艺文志》有“《曾子》十八篇,名参,孔子弟子”,《隋书·经籍志》有“《曾子》二卷,《目》一卷,鲁国曾参撰”,《旧唐书·经籍志》、《唐书·艺文志》、《宋史·艺文志》也著录“《曾子》二卷”。按照古书体例,这部名为《曾子》的著作,应该是曾子及其门人言论的记录,它同样是了解曾子思想的重要文献。但据学者考证,十八篇的《曾子》唐代时可能已散佚、失传,后来流传的二卷本《曾子》似另有来源。宋晁公武《郡斋读书志》说:“今此书(注:指《曾子》)亦二卷,凡十篇,盖唐本也。视汉亡八篇,视隋亡目一篇。考其书已见于《大戴礼》。”可见晁氏所见《曾子》已是二卷十篇,他认为“盖唐本也”,说明唐代情况亦是如此。今本《大戴礼记》中有篇名标有“曾子”的文章十篇,分别为《曾子立事》、《曾子本孝》、《曾子立孝》、《曾子大孝》、《曾子事父母》、《曾子制言》上中下、《曾子疾病》、《曾子天圆》,所以唐宋以来流传的十篇本《曾子》可能即是从《大戴礼记》中辑出的。钟肇鹏先生曾检索历史上引用“曾子”的情况,发现唐代以前所引,或见于这十篇之中,或不见于十篇,前者如董仲舒引用曾子二则(见《春秋繁露·竹林》和《天人对策》),分见于《曾子制言》和《曾子疾病》;后者如汉刘向《说苑》引曾子数则(见《说丛》、《杂言》),徐幹《中论》引曾子二则(见《修本》、《贵验》),晋张华《博物志·杂说上》引曾子二则,南朝梁萧绎《金楼子·立言》引曾子一则,却不见于这十篇,而唐代书籍《群书治要》及马总《意林》所引,均见于此十篇之中。这说明《曾子》一书经历了散佚、失传和重新辑佚的过程,今天所见《曾子》主要是依靠《大戴礼记》保存下来的。
由于《曾子》一书的复杂性,宋代以来,不断有学者对其提出质疑。如,宋朱熹说:“世传《曾子》书者,乃独取《大戴礼记》之十篇以充之,其言语气象,视《论》、《孟》、《檀弓》等篇所载相去远甚。”(《晦庵集》卷81《书刘子澄所编曾子后》)黄震也说:“《曾子》之书,不知谁所依仿而为之?”并提出非曾子所作的四点证据:一是皆世俗委曲之言;二是若乐正子下堂伤足之事;三是所言“良贾深藏如虚”,近于老子之学,不类曾子弘毅气象;四是特以天圆地方之说为非(《黄氏日钞》卷55《读曾子》)。明方孝孺说:“意者出于门人弟子所传闻而成于汉儒之手者也,故其说间有不纯。”(《逊志斋集》卷4)近代梁启超也认为:“《大戴》所载十篇,文字浅薄,不似春秋末的曾子所作,反似汉初诸篇。”但也有不少学者认为《曾子》一书不伪,它形成于战国中期以前,反映的是曾子学派的思想。那么,《曾子》一书的情况究竟如何?要回答这一问题首先要说明:一,《大戴礼记》中的“曾子”十篇是否即来自《艺文志》中的《曾子》十八篇?二,《曾子》是否形成于战国时期?其中,前一点又涉及到《礼记》的成书问题。
我们知道,大小戴《礼记》是西汉前期收集和发现的儒家著作的汇编,据《礼记正义》引郑玄《六艺论》:“汉兴,高堂生得《礼》十七篇;后得孔氏壁中、河间献王古文《礼》五十六篇、《记》百三十一篇。”“传《礼》者十三家,惟高堂生及五传弟子戴德、戴圣名在也。戴德传《记》八十五篇,戴圣传《记》四十九篇。”可知《礼记》往往又称《记》,《汉书·艺文志》就有“《记》百三十一篇”,它主要来自孔壁所出和河间献王所得,而大戴、小戴则是对其传人的称呼。又,汉人所说《礼记》,内涵实较驳杂,有些本来是经不是记,如《小戴礼记》的《奔丧》、《投壶》等,有一些则是将子书的单篇收入其中,如,小戴中的《缁衣》、《表记》、《坊记》、《中庸》四篇出自《子思子》,《月令》出自《吕氏春秋》,《乐记》出自《艺文志》的《乐记》二十三篇,《三年问》出自《荀子·礼论篇》等等。《大戴礼记》的情况亦是如此,沈钦韩《汉书疏证》说:“今《大戴礼》有《千乘》、《四代》、《虞戴德》、《诰志》、《小辨》、《周兵》、《少闲》七篇。刘向《别录》曰:‘孔子三见哀公,作《三朝记》七篇。’今在《大戴记》是也。”这是大戴抄入它书的明确记载,此外如《礼三本篇》出《荀子·礼论篇》;《劝学篇》取《荀子》首篇,同时附以《宥坐篇》末“见大水”一则;《哀公问五义》即《荀子·哀公篇》的首段;《礼察》(部分)、《保傅》出自贾谊《新书》等等,所以大戴收入《曾子》十篇是完全可能的。至于为何出现这种情况,李学勤先生认为,这主要是因为“当时简帛流传不易,书籍常以单篇行世,不管是孔壁所出,还是河间献王所得,必有许多书的单篇,都被二戴分别编入《礼记》。”近些年出土的简帛中,也多见子书的单篇,一般是持有者根据需要选择抄写,而较少将整书抄入的,这在郭店简中尤为明显,李先生所论可谓有见。同时由于当时流行的书籍单篇多是阐发儒家理论尤其是礼的思想,与礼存在一定的联系,故往往被编入《礼记》,并被归于其中的“通论”部分。
值得注意的是,阮元说:“《大戴》十篇皆冠以‘曾子’者,戴氏取《曾子》之书入于杂记之中,识之以别于他篇也。”(《曾子十篇注译》)阮元认为十篇中的“曾子”是保留了原来的书名,而非篇名,是有一定道理的。按照古书体例,篇名往往取篇中文字或根据文意而定,而很少再加以人名的,所以《曾子立事》的篇名应该是“立事”,取文中多谈为人处事之意;《曾子本孝》的篇名应该是“本孝”,源于文中“忠者,其孝之本与”一句;《曾子立孝》的篇名应该是“立孝”,取文中首句“曾子曰:君子立孝,其忠之用,礼之贵”的“立孝”二字。用标点符号表示,应是《曾子·立事》、《曾子·本孝》、《曾子·立孝》等等。这也说明,《曾子立事》等十篇确实是来自《曾子》一书。
最近公布的《上海博物馆藏楚竹书(四)》中,有《内礼》一篇,其内容多与《曾子立孝》等篇有关,为我们利用“二重证据法”探讨《曾子》的成书提供了更为直接的材料。其首段说:
君子之立孝,爱是用,礼是贵。故为人君者,言人之君之不能使其臣者,不与言人之臣之不能事其君者;故为人臣者,言人之臣之不能事其君者,不与言人之君之不能使其臣者。故为人父者,言人之父之不能畜子者,不与言人之子之不孝者;故为人子者,言人之子之不孝者,不与言人之父之不能畜子者。故为人兄者,言人之兄之不能慈弟者,不与言人之弟之不能承兄者;故为人弟者,言人之弟之不能承兄者,不与言人之兄之不能慈弟者。故曰:与君言,言使臣;与臣言,言使君。与父言,言畜子;与子言,言孝父。与兄言,言慈弟;与弟言,言承兄。反此乱也。(第1~6简)
此段又见于《曾子立孝》而文词略有异,除了第一句《曾子立孝》作“君子立孝,其忠之用,礼之贵”,“爱”写作“忠”;及最后一句作“君子之孝也,忠爱以敬,反是乱也”,多出“君子之孝也,忠爱以敬”几字外,二者的主要区别是,《曾子立孝》略去了“故为人君者……”、“故为人父者……”、“故为人兄者……”等内容。竹简整理者李朝远先生说:《曾子立孝》“仅记‘为人子’、‘为人弟’、‘为人臣’者,简文中的‘为人君’、‘为人父’、‘为人兄’句,文献失载,且君臣、父子、兄弟的顺序也不同于现存文献。简文更体现了儒家‘君君、臣臣、父父、子子’以及‘兄兄、弟弟’的思想。” 廖名春认为,“简文‘为人君者’与‘为人臣者’、‘为人父者’与‘为人子者’、‘为人兄者’与‘为人弟者’是相对待的关系:讲‘为人君者’没有离开‘为人臣者’,讲‘为人臣者’也没有离开‘为人君者’;……它讲‘君子之立孝,爱是用,礼是贵’,既要求‘为人君者’,又要求‘为人臣者’;……说明这里的‘爱’就不是下对上(子对父、弟对兄、臣对君)单向的,而是下与上(子与父、弟与兄、臣与君)双向的、相对待的互‘爱’;这里的‘礼’也不是下对上(子对父、弟对兄、臣对君)单向的,而是下与上(子与父、弟与兄、臣与君)双向的、相对待的互‘礼’。”《曾子立孝》略去有关君、父、兄的内容,实际是将竹简中君臣、父子、兄弟间双向的、相互对待的“爱”和义务关系,转变为臣、子、弟下对上片面的职责,“颇有‘为尊者讳’的意涵。”不过,由于《曾子立孝》保留了“故与父言,言畜子;……与兄言,言顺弟;……与君言,言使臣……”一段文字,仍依稀可以看到前面曾有讨论君、父、兄职责和义务的内容。所以《曾子立孝》“为人君”、“为人父”、“为人兄”三句应是在后来流传中被删除了,而被删除的原因可能与后来儒家君臣父子关系被绝对化,竹简要求君臣父子互“爱”、互“礼”的观点显得大逆不道、难以被接受有关。《内礼》下文又说:
君子事父母,亡私乐,亡私忧。父母所乐乐之,父母所忧忧之。善则从之,不善则止之;止之而不可,隐而任(6简)之,如从己起。君子曰:孝子,父母有疾,冠不力,行不颂(容),不卒立,不庶语(8简)。(第6、8简)
这段文字则多与《曾子事父母》有关。其中,竹简“君子事父母”一段也见于《曾子事父母》,作“孝子无私乐,父母所忧忧之,父母所乐乐之”,少“无私忧”三字,以前清代学者曾怀疑这三字为阙文,惜无直接的证据,现在有了竹简,这一问题便清楚了。竹简主张对父母“善则从之,不善则止之”,《曾子事父母》则说:“父母之行若中道,则从;若不中道,则谏;谏而不用,行之如由己。”二者内容基本是一致的。不过从《内礼》与《曾子》的相关文字看,它们之间并不是一种直接的对应关系,而更像是对某种相同观念和思想的记录和叙述。之所以出现这种情况,可能是因为早期儒家学者没有著书立说的习惯,其言论往往由弟子记录、流传下来,所以一开始并没有固定的传本,《内礼》与《曾子》是当时流传的不同传本。或者当时虽已有固定传本,但儒家学者仍可根据自己的需要选择摘录,《内礼》是其摘录本,其中也包括了《曾子》的言论。但不论是那种情况,《内礼》与《曾子》存在一定的联系则是可以肯定的。
据整理者的介绍,该篇“第一简背有篇题‘内豊(礼)’。‘内礼’一词,文献中未见。《礼记》中有《内则》,篇题郑玄注云:‘以其记男女居室事父母舅姑之法。’《内礼》或与《内则》有关”。不过,从《内则》的内容来看,《内则》的“内”应是“门内之治”的“内”,指家族之内,“内则”即“男女居室事父母舅姑之法”,而“内礼”的“内”则似是指内心而言。《曾子事父母》说:“兄之行若中道,则兄事之;兄之行若不中道,则养之;养之内,不养于外,则是越之也;养之外,不养于内,则是疏之也;是故君子内外养之也。”王聘珍注:“‘养’读若‘中心养养’,忧念也。内谓心,外谓貌。……内外养之,谓忧诚于中,形于外,冀感悟之也。”故“养之内”,是指从内心忧念之,而“养之外”,则是从容貌礼节上忧念之。《曾子事父母》主张“君子内外养之也”,实际也是“内礼”一词所要表达的含义。故“内礼”是说,孝既要有内心的忠爱之情,也要有外在的礼节形式,它实际是对该篇首句“君子之立孝,爱是用,礼是贵”的概括和总结。
随着《内礼》的发现,前人关于《曾子》的种种怀疑已不能成立,《曾子》至少在战国时已经成书。至于其年代,已有学者指出,子思、孟子、荀子等都曾引用其言论(详见附录),其中有些是明引,有些是暗引,这说明《曾子》当成书于《子思子》、《孟子》之前。此外,《曾子》为记言体,体例类似《论语》,文字质朴简短,一些概念如“忠”是指人内心的真诚状态,而不仅仅指忠君,这些都是其成书较早的证据。钟肇鹏先生说:“曾子卒后,他的第二、三代弟子结集《曾子》书,亦如孔子卒后,其二、三传弟子结集《论语》。《曾子》的结集,盖略晚于《论语》,其时代当在战国早期。”王铁先生具体推定为公元前400年前后的数十年间。由于《曾子》中载有乐正子春与弟子的问答,故《曾子》的结集可能完成于乐正子春弟子之手。
附录:先秦典籍引用《曾子》表:


二、《孝经》的成书与作者
根据汉人的记述,与曾子有关的还有《孝经》一书。司马迁说:“曾参……孔子以为能通孝道,故授之业,作《孝经》。”(《史记·仲尼弟子列传》)班固说:“《孝经》者,孔子为曾子陈孝道也。”(《汉书·艺文志》)按照这种说法,《孝经》是曾子对孔子“孝道”思想的记录和发挥。但据研究,《孝经》与孔子的思想存在一定的差距,故后世学者对此多持怀疑态度,又提出了曾子弟子说、子思说、孟子门人说、汉儒杂凑说等等。认为《孝经》作于子思,见王应麟《困学纪闻》引冯椅说,近年虽然有学者继续申论此说,但证据不足,只能算是个推论而已。清人陈澧曾说:“《孟子》七篇中,与《孝经》相发明者甚多。”(《东塾读书记》卷1)王正己进一步提出,《孝经》思想有些与孟子相同,不过是文字略有变化而已,由此认为,《孝经》大概是孟子门人所作。不难看出,此说同样缺乏足够的证据。因为即使孟子与《孝经》思想具有某些相同之处,其原因也是多方面的,甚至可能是孟子曾受到过《孝经》思想的影响,若由此推断作《孝经》的是孟子门人,则显然难以成立。另外,由于《孝经》中的文字已被《吕氏春秋》引用,认为《孝经》成书于汉代同样证据不足。
这样看来,关于《孝经》的作者,真正值得重视的应该是曾子弟子说。认为《孝经》作于曾子弟子,至少有以下根据:(一)《孝经》一文为“孔子为曾子陈孝道也”,且称曾参为曾子,如果它不是实录,而是假托的话,那么,假托者应该就是曾子弟子。晁公武说:“今首章云‘仲尼居’,则非孔子所著矣。当是曾子弟子所为书。”(《郡斋读书志》)(二)曾子以重孝著名,而《孝经》阐发孝的思想,后者应是在前者的基础上发展而来,是曾子弟子论述孝的作品。(三)《孝经》与前面提到的《曾子》十篇在文句、思想上多有相近之处,是在后者基础上的进一步发展。如《孝经·开宗明义章》说:“夫孝,德之本也,教之所由生。”而《曾子大孝》说:“民之本教曰孝”,二者极其相似。《孝经·开宗明义章》说:“身体发肤,受之父母,不敢毁伤。”《曾子大孝》则说:“身者,亲之遗体也。行亲之遗体,敢不敬乎?”《孝经·三才章》说:“夫孝,天之经也,地之义也,民之行也。”而《曾子大孝》说:“夫孝者,天下之大经也。”《孝经·圣治章》说:“子曰:天地之性,惟人为贵。”《曾子大孝》说:“天之所生,地之所养,人为大矣。”这些都是二者思想相同的例证,所以不少学者认为,《孝经》应为曾子弟子的作品。(四)《孝经》常引用《左传》中的文句,似对其内容较为熟悉。如《左传·昭公二十五年》:“夫礼,天之经也,地之义也,民之行也。”《孝经·三才章》引用此段,仅将“礼”字改为“孝”字。又《左传·宣公十三年》“进思尽忠,退思补过”,《孝经·事君章》照抄。又《左传·襄公三十一年》“进退可度,周旋可则,容止可观”等语,《孝经·圣治章》改为“作事可法,容止可观,进退可度”。《左传·文公十八年》“不度于善,而皆在于凶德”,《孝经·圣治章》仅改“度”为“在”。据刘向《别录》记叙《左传》的传授,是左丘明传曾子之子曾申,曾申传吴起(孔颖达《春秋左氏经传集解序·疏》引)。可见,曾子一派曾参与了《左传》的传授,所以在创作《孝经》时常常将其文字引用其中,这同时也说明,《孝经》确实完成于曾子弟子之手。
曾子弟子众多,《孝经》反映的是哪些弟子的思想呢?不少学者认为应是乐正子春一派。前面说过,乐正子春曾独立创派,影响巨大,该派有自己的著作是十分正常的事情。《公羊传·昭公十九年》何休注:“乐正子春,曾子弟子,以孝著名。”据《曾子大孝》及《礼记·祭义》、《吕氏春秋·孝行篇》记载,乐正子春下堂伤足,伤好之后,仍有忧郁之色,数月不出门,认为损伤了身体是对父母最大的不孝。而《孝经》首章《开宗明义章》讲“身体发肤,受之父母,不敢毁伤,孝之始也”,与其思想是一致的。至于《孝经》成书的时间,可能比《曾子》略晚,但也应完成于乐正子春弟子和再传弟子之手,反映了乐正子春一派对曾子思想的继承和发展。
三、孝的起源发展及孔子的仁、孝观
仁与孝是儒学思想中两个互为关联的基本概念,徐复观先生说:“以儒家为正统的中国文化,其最高的理念是仁,而最有社会实践意义的却是孝(包括悌)。”这实际也是孔子所开创的儒学思想的基本方向。孔子在创立儒学时,一方面通过对仁的创造性发挥,使其成为人生的最高理想,另一方面将孝作为切实入手处,确立了“行仁自孝悌始”的思想方法,突破了西周以来以宗法孝悌为核心的文化传统,奠定了中国文化未来的走向。但是在儒学漫长的发展过程中,仁与孝的关系并不是一成不变的,而是随时代的变化而起伏变化,从一个侧面反映了儒学思想发展的复杂性和曲折性。就被后人看作是孔子“嫡传”的思孟学派而言,其内部对仁与孝关系的看法也并非铁板一块,而是存在着分歧和对立。根据《曾子》、《孝经》等文献,曾子后学中曾出现过一个“重孝派”,他们将孝置于仁之上,使孝取代仁成为其思想的最高概念,改变了孔子以来对于仁与孝关系的理解和看法,使儒学理论出现重大曲折。从子思到孟子,是经过艰难的选择、探索乃至是斗争过程,才重新确立、发展了孔子以仁为中心的思想方向。所以在讨论《曾子》、《孝经》的思想前,首先要对孝的发展演变以及孔子的仁、孝观做出分析和说明。
如学者指出的,孝是“以父权为中心所渐渐形成的巩固家庭组织、秩序的道德观念”。所以孝作为一种事实出现应当较早,但它反映在观念形态中,并见诸文字记载,则是周代以后的事情。《说文》说:“孝,善事父母者。从老省、从子,子承老也。”《尔雅·释训》说:“善父母为孝。”但据学者研究,孝最初的对象并非健在的父母,而是神祖考妣,其内容为尊祖。所以孝一开始并非是伦理的,而是宗教的,是祖先崇拜宗教观念的产物,而崇拜、祭祀祖先的目的,是为了祈求祖先神灵的庇护,同时也是对祖先功德的歌颂和赞美。金文和《诗》、《书》中常见“享孝”、“用享用孝”的用法,正是这种观念的反映。如《诗·小雅·天保》:“是用孝享。”享有献物祭祀之义,是祭祀神灵、奉献供品的宗教仪式。周人将享、孝连文对举,说明当时孝的观念是以禘祖的宗教形式存在的。此外,还有“追孝”,如《尚书·文侯之命》:“追孝于前文人。”《伪孔传》谓:“继先祖之志为孝。”可见,“追孝”就是继承先祖遗志,完成其未完成的事业,这也是西周孝道的一个基本内容。后随着历史的发展,周人孝的观念才有所变化,增加了善事父母等伦理性内容。如,“肇牵车牛,远服贾,用孝养厥父母。”(《尚书·酒诰》)“元恶大敦,矧惟不孝不友。子弗祗服厥父事,大伤厥考心。”(《周书·康诰》)此外,臣事君长亦被看作是孝。《尚书·酒诰》:“奔走事厥考厥长。”此句中的“长”含有长辈与君长的双重含义,说明周人认为对君长恭敬从命,勤于政事、努力奔走也是一种孝。因此,诚如王慎行先生所言,“西周的孝道观包含着后世所谓‘忠君’的概念。”另据金文,妻子侍奉丈夫,丈夫死后妻子祭享不忘亦称孝。
周人的孝道观虽经历一些发展变化,但总体而言,它具有以下特点:首先,孝具有宗教性,是周人敬天法祖宗教信仰的产物。周人信奉上帝与先祖二元神,与之相应,周人将德、孝并称,“德以对天,孝以对祖。”故一般而言,德是周人最高的道德律,但德与孝又存在密切的联系,“德的实质仍然是孝,它包含着孝的内容。” 周人所谓德除了指尊崇天命,畏惧天威外,还包括敬奉先祖彝训,团结宗子宗亲等等,其目的在于巩固宗法秩序,培养宗族内的生活规范,强化宗族内的凝聚力,这些其实也是属于孝的内容。《逸周书·谥法》说:“秉德不回曰孝。”《克鼎》说:“天子明德,显孝于神。”(《三代》4·40·1)可见,德与孝往往是相通的,并不能截然分开。
其次,孝具有很强的政治性,是维护宗法统治的重要手段。在西周宗法制下,“君统”与“宗统”合一,“尊尊”与“亲亲”合一,其内部统治主要是通过“尊祖”、“敬宗”来实现的。《礼记·大传》说:“亲亲故尊祖,尊祖故敬宗,敬宗故收族,收族故宗庙严,宗庙严故重社稷。”周人通过一次次享祭祖考的宗教活动,强化了同出一祖的认同意识,形成心理的共同体。祭祀时,只有宗族中的宗子即嫡长子有资格庙祭先祖,其他小宗即庶子只有贡纳祭品的义务,没有庙祭先祖的权利。那些不具备祭祀先祖的小宗,只有崇敬能祭祀先祖的宗子。这样,由“尊祖”而“敬宗”,由“敬宗”而“收族”,达到宗族集团内部以及大宗与小宗之间的牢固团结,而“尊祖”、“敬宗”在当时也就是孝。
还有,周人孝的对象十分广泛,具有“泛孝论”的特点。周人孝的对象,除了祖考、父母外,还包括兄弟、婚媾、朋友、诸老、大宗、族人、君长等,孝几乎涵盖了当时所有的社会关系。之所以如此,是因为当时的社会基本单位是宗族,而不是个体家庭,周人的孝是建立在宗族组织的基础之上,是服务于宗族组织需要的。《礼记·大传》说:“自仁率亲,等而上之至于祖。自义率祖,顺而下之至于祢。”郑玄注:“用恩则父母重而祖轻;用义则祖重而父母轻。”就是说,站在亲情的角度,是父母重而祖轻;站在宗族利益的角度,则是祖重而父母轻。周人走的是“自义率祖”的途径,故是以祖为重而以父母为轻。有学者认为,周人的孝“是君德、宗德”,“有敬宗抑父的作用”,是符合当时实际的。
春秋以降,由于铁器、牛耕的广泛应用,生产力大大提高,人们利用先进的生产工具,大量开垦荒地,占为己有,个体家庭开始从宗族组织中独立出来。家庭经济的发展导致人们身份地位的变化,一些大宗嫡子没落了,而一些小宗庶子却“田连阡陌”、“富甲王侯”,周礼所规定的宗法制度已难以维继。周天子作为天下的大宗,已经丧失了昔日的威严,“礼乐征伐自诸侯出”、“陪臣执国命”成为普遍的现实,“君统”与“宗统”发生分离。与春秋的社会变革相适应,孝的观念也发生一系列变化。首先,孝从“禘祖”的宗教形式中独立出来,不再具有“尊祖”、“敬宗”的政治功能。其次,孝的范围大大缩小,其内容主要指奉养父母,如,“守情说父,孝也。”(《国语·晋语二》)原来周人的孝是依托于祖先神灵的,而西周末年的“疑天”、“怨天”思潮,使先祖的能力也受到怀疑。“群公先正,则不我助。父母先祖,胡宁忍予。”(《大雅·云汉》)“四月维夏,六月徂暑。先祖匪人,胡宁忍予。”(《小雅·四月》)祖神一旦失灵,依托于祖神的孝观念势必也会发生动摇。与之相对,感念父母养育之恩的思想却得到强化,“父兮生我,母兮鞠我。拊我畜我,长我育我。顾我复我,出入腹我。欲报之德,昊天罔极。”(《小雅·蓼莪》)在《东山》、《杕杜》等诗篇里,出门在外的征夫魂牵梦绕的是家中的妻子、父母、兄弟,而对祖先、宗族却未置一词,可见家庭已成为人们情感凝聚的中心。报养父母本是人类一种自然朴素的情感,由于周人血缘关系明确,家庭内部的血缘亲情也随之产生。但在周人“自义率祖”的途径下,这种情感一定程度上受到抑制。随着春秋时期宗族组织的逐渐瓦解,报养父母才成为人们关注的中心,孝开始由“自义率祖”向“自仁率亲”转化。
作为儒学的创始者,孔子对于孝给予极大关注,使孝成为其思想的一个重要内容。孔子虽主张“郁郁乎文哉!吾从周”(《论语·八佾》),但他谈论孝不是承继周人的旧传统,而是延续春秋的新思想。他将孝还原为人的真实情感,为孝找到了人性的根据。在回答宰我问“三年之丧”时,孔子指出,“子生三年,然后免于父母之怀。夫三年之丧,天下之通丧也。予(注:宰我的字)也,有三年之爱于其父母乎?”(《阳货》)这是从“报”的角度对“三年之丧”的合理性做出说明,我们生下来三年,才能脱离父母的怀抱,难道在父母去世时,不应该守丧三年作为回报吗?可见,“三年之丧”并不神秘,它不过是人们真实情感的形式化表达而已。春秋时期,由于个体家庭相对独立,养亲成为孝的一个重要内容。孔子则提出,“今之孝者,是谓能养。至于犬马,皆能有养;不敬,何以别乎?”(《为政》)可见,孝不仅仅是赡养父母的义务,更重要的,它还是一种诚敬之情,后者才是人区别于禽兽的根本所在。所以,孔子论孝,多侧重于内在的真实情感。如,“子夏问孝。子曰:色难。”(同上)“孟武伯问孝。子曰:父母唯其疾之忧。”(同上)在孔子那里,孝已从宗法政治的统治秩序中独立出来,转化为根源于血缘关系的自然亲情,是每一个人都可以实现完成的基本德行。诚如徐复观先生所言:“孔子最大贡献之一,在于把周初以宗法为骨干的封建统治中的孝悌观念扩大于一般平民,使孝悌得以成为中国人民的基本原理,以形成中国社会的基础,历史的支柱。”
不过,作为对人类文化有重大贡献的思想家,孔子之为孔子,决不仅仅是在“礼崩乐坏”的时代关注了孝的问题,更主要的在于他倡导仁、复兴礼,以仁、礼为解决社会现实问题的手段,确立起人生的意义和终极信仰。在孔子那里,仁与孝的地位是不同的:孝是人区别于禽兽之所在,而仁是“人之为人”的最终实现,故孝是仁之始,仁是德之终;孝的对象仅仅是父母,而仁关注的是天下百姓,故孝仅仅是家庭伦理,仁则具有社会道德的性质;行孝是尽子女的义务和职责,而为仁不仅是要“泛爱众”、“安百姓”,同时还要“成己”、“立己”,以塑造君子人格和实现人生理想。所以仁具有更为丰富的内涵,它构成孔子思想的核心,居于比孝更为重要的地位。但是仁高于孝又源于孝,孔子弟子有若说:“孝悌也者,其为仁之本与。”(《论语·学而》)孔子也说:“君子笃于亲,则民兴于仁。”(《泰伯》)“弟子,入则孝,出则弟,谨而信,泛爱众,而亲仁。”(《学而》)这说明“孝悌”乃“为仁之本”,“本”,端也,始也。故为仁需从孝悌始,离开了孝悌,仁便成为无本之木,无源之水;但孝悌本身并不等于仁,它还需要向外层层推广,上升为君臣间的“忠”、朋友间的“信”,最后达到“泛爱众”,上升为普遍的人类之爱。这样,在作为“端”和“本”的孝与最高目的的仁之间便蕴涵着一种对立和冲突,这首先表现在,当孝的血缘亲情与一般社会道义发生冲突时,孔子主张宁可牺牲道义也要维护血缘亲情,认为“父为子隐,子为父隐,直在其中矣”(《子路》)。这主要是因为,在孔子看来,孝构成仁的根源和基础,孝的血缘亲情一旦被破坏,仁的整个大厦也会随之垮塌,所以他一方面主张“推孝及仁”,在孝的基础上发展出更为广泛的社会伦理关系;另一方面,当社会伦理乃至法律关系与孝悌发生冲突时,他又因为要维护孝的血缘亲情不被破坏而陷入矛盾之中。
其次,这种对立还体现在家族利益与国家利益也即是“孝”与“忠”的关系上。孔子生活的时代个体家庭虽已出现,但聚族而居依然是主要的生存形式;在宗族内部,族长或家长管理、处置宗族事物,具有类似君主的地位。这种“家国同构”的组织形式,使得孝与忠具有某种一致性,所以孔子是主张“移孝作忠”,将孝、忠统一在仁的实践过程之中。但在孔子那里,孝与忠是有区别的,孝是对父,忠是对君;父代表了家族的利益,而君代表了国家利益,而家族与国家利益也并非完全一致甚至是可能发生对立和冲突的。《韩非子·五蠹》说:“鲁人从君战,三战三北。仲尼问其故,对曰:‘吾有老父,身死莫之养也。’仲尼以为孝,举而上之。以是观之,夫父之孝子,君之背臣也。”韩非所批评的“仲尼”难免会有润饰、发挥的成分,但也有着事实根据。早期儒家一般更看重家族利益,在君臣关系上又持一种相对的观点,如孔子说:“君使臣以礼,臣事君以忠。”(《八佾》)曾子也说:“故为人君者,言人之君之不能使其臣者,不与言人之臣之不能事其君者。”(《上博简四·内礼》)所以当君主横征暴敛、穷兵黩武危及家族的利益时,为顾及家族利益而主张不事其君是完全可能的。
这样,孔子虽将仁、孝纳入其思想中,但如何处理二者的关系却依然是儒学发展面临的重大课题。这里实际存在着两个发展路向,一是坚持以仁为中心,同时对仁、孝的关系做出调整,将仁的心理基础由血缘亲情转化到更为普遍的道德情感之中,为孔门仁学建立起更为坚实的根源和基础;在政治实践上,则以民众的利益为最高原则,倡导仁政、民本,同时发展出“恒称其君之恶”的社会批判思想。另一路向则是以孝为最高理念,将孝泛化、扩大到生活的方方面面,以实现对社会关系的整和与调整;在政治实践上,则坚持孝与忠、事父与事君的统一,甚至认为事君也是一种孝。值得注意的是,以上两种路向都与曾子学派存在着密切联系,或者说这两种路向最早都是从曾子学派中发展出来的。曾子继承、发扬了孔子的仁,并对以后的思孟产生影响,这固然为人们所津津乐道,但曾子弟子乐正子春突出、强调了孝,其泛孝论思想与思孟也存在复杂的联系,后者同样是思孟学派研究中一个值得重视的问题。
特色专题
民俗文化
点读中华
热门资讯
更多 >
这五种家庭,累死也教不出的孩子
国学杂谈
“双减”减的不是父母的责任! 十年后,有出息的孩子都来自这九种家庭!
国学杂谈
小学六年,最难的是这三个阶段,家长千万别错过
国学杂谈
致学生:“双减”正式落地,自律者优秀,懒散者出局
国学杂谈
“双减”新规下达,9月开始孩子们将经历怎样的变化?
国学杂谈
当新学期遇上“双减”,家长们要认清两大事实
国学杂谈
人到中年,治愈自己的三把钥匙,你有吗?
国学杂谈
家有贵气,必有两种预兆
国学杂谈
时间比眼睛更会看人
国学杂谈
看完衡水中学张锡锋的演讲视频后的观后感
国学杂谈《论语·述而》“文莫吾犹人也”章商兑——兼释“广莫”、“子莫”
国学杂谈“道”的古文字释义及其定义
国学杂谈《明儒学案》研究中国思想学术史的理论与方法
国学杂谈民可使由之,不可使知之
国学杂谈对经济学的点滴理解与思考
国学杂谈先秦时期法制思想中蕴含的保障性管理制度观念
国学杂谈孔子行年考(一)
国学杂谈巴人源流和巴文化考辨
国学杂谈儒学的现代意义
国学杂谈筹策、八卦、结绳与文字起源
国学杂谈










