“安徽文房四宝展”园博馆开展,多件文物珍品首次进京
3月22日,“山水养清气 纸笔耕砚田——安徽文房四宝展”在中国园林博物馆二号临展厅正式开展,复现古人的“文房雅趣”,同时开展文房四宝书写体验活动。记者了解到,展览中大部分文物均为首次进京展出,将持续至6月2日。

中国园林博物馆,小学生在老师的指导下写中国传统书法。
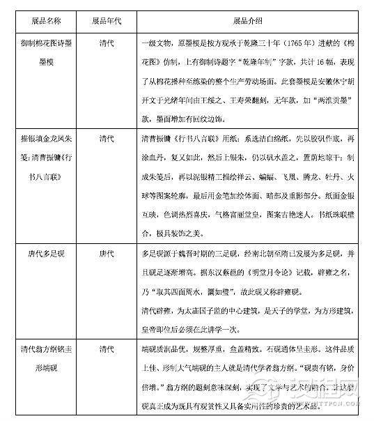
据了解,安徽作为宣笔、徽墨、宣纸、歙砚的故乡,有着集文房用具于一地的特殊文化地位。本次展览由中国园林博物馆、安徽博物馆和安徽中国徽州文化博物馆共同策划举办,展出了包括御制棉花图诗墨墨模、描银填金龙凤朱笺:清曹振镛《行书八言联》、唐代多足砚、清代翁方纲铭圭形端砚在内的安徽文房四宝珍品文物133件(套)。

工作人员为小学生讲解此次展出的一级文物棉花图墨模。
其中,御制棉花图诗墨墨模为一级文物,原墨模是按方观承于乾隆三十年(1765年)进献的《棉花图》仿制,上有御制诗题字“乾隆年制”字款,共计16幅,表现了从棉花播种至练染的整个生产劳动场面。此套墨模是安徽休宁胡开文于光绪年间由王绥之、王寿荣翻刻。清曹振镛《行书八言联》选用洁白绵纸,先以胶矾作底,再涂血丹,经过上银朱、以矾水覆盖、晾干等工序制成朱笺后,再以泥银精工描绘祥云、蝙蝠、飞凰、腾龙、牡丹、火球等图案轮廓,最后用金笔加绘体面、暗部及重影部分。纸面金银互映,书纸珠联壁合,极具装饰之美。

观众参观展览。

观众参观展览。
园博馆相关负责人介绍,本次展览分别从“治世之功——宣笔”、“松烟不朽——徽墨”、“寿越千年——宣纸”、“玉德恒久——歙砚”及“文房清供——怡情雅趣”五个方面,以多种表现形式展示安徽文房四宝文物珍品,旨在透过传统书写用具展现中华民族的文明历程,让广大观众对安徽地区文房四宝的文化渊源与美学价值有更为深入的了解。
附重点展品介绍:

展开全文
APP阅读
声明:本文仅代表作者本人观点,汉同文系信息发布平台,仅提供信息存储空间服务。[投诉]










