红楼梦的本子问题质胡适之俞平伯先生
《列子·说符》云:“人有亡铁者,意其邻之子,视其行步窃铁也,颜色窃铁也,言语窃铁也,动作态度。无为而不窃铁也。俄而扣其谷而得其铁。他日复见其邻之子.动作态度,无似窃铁者。”方今学风,喜欢疑古,于古人的制度文物学说无所不疑。那知意念一偏万物纷错,随而转变,所谓看朱成碧,最是学者一大毛病。胡适之先生述学,用敏锐的眼光,和审慎的态度来批评古人,故所得的成绩很不错。流弊所及,后生学子,于古书未尝深造,辄逞其私智,就主观所得随意钞录,加以评鹭,愚己惑人,以为猎名的工具。胡先生在讲坛上常对此大发其牢骚.并说述学之不易。须知“怀疑”与“求证”相联,万不能易“求证”而为“武断”。我读《红楼梦考证》 对于本子问题一段说,“ 《红楼梦》最初只有八十回,直至乾隆五十六年以后始有百二十回的《 红楼梦》 ,这是无可疑的。”以为他所举的证据很不充分,何以喜欢说“拿证据来”的胡先生,就下无可疑的断语。后来又从顾领刚先生处借观俞平伯先生的《红楼梦辨),觉他所说“我以为猜详是变形的啥说,款麦不辨,鹿马不分,是常有的现象;虽说得天花乱坠,而究无可信的价值”,正可以拿来批评他的书。故覆顾先生的信,引窃铁一段来取笑。
我去年十一月在冷摊上买得一部旧钞本《红楼梦》,与通行本颇有些异同,想拿来翻此公案。但一年来尚未校完,匆匆又将南归。此时不把钞本介绍读者,一旦经兵覆散失,很对不起著书的 人。故把个人对于本子的意见并校勘所得,写出来贡于读者,并质胡俞两先生。
胡先生断定后四十回系高鹦补的,所举证据如下:
第一,张问陶的诗及注,此为最明白的证据。
案张问陶蹭《 高兰墅(鹗)同年》诗,系辛酉九月闱中所作。注云“传奇《 红楼梦》 ,八十回以后,俱兰墅所补。”“传奇”乃曲本的名称,不能称《红楼梦》为“传奇”。也许有替这两字作答辩的,且不深论。但同在闹中,没有见原书,可推想而知。且所谓补.原有补作或补刊两种意思。安知不是如引言所讲“补遗订讹”呢?全书由高转而始完璧,很有特赞的价值。补作一事,仅此孤证,不能够来折服人,故此百二十年来,除俞曲园先生引过外,没有人注意到,也是这个原故。
第二,俞樾举的“乡会试增五言八韵诗始乾隆朝,而书中叙科场事已有诗”。胡先生说,“这一项不十分可靠”,可不必论。第三,程序说先得二十徐卷,后又在鼓担上得十余卷。此话便是作伪的铁证,因为世间没有这样奇巧的事!
案这话胡先生真武断了!我是在程本印行后一百三十三年,也曾费六角钱在地摊上买了一部与各本不词的旧钞本《红楼梦》。这一部《红楼梦》 系我的弟弟三天前见了不顾而去的。我又在杭州买了半部初翻程本的《 红楼梦》,又配了同一样大小再翻的半部。这也是奇巧的事,现在说出来,那知数十年后,不有人说我“此话便是作伪的铁证”呢?
第四,高鹗自己的序,说的狠含糊,字里行间都使人生疑。案高序假使没有先人的成见,断不觉其可疑,引言第六条也是这样,若先有成见,那就如亡铁的人一般见识了。这能够是补作的证据吗?且尚有程序可以参看。高鹗想补《红楼梦》尽可秘密做去,干什么联合起程伟元朋比为奸起来?
胡先生总结一句说:“但这些证据固然重要,总不如内容的研究更可以证明后四十回与前八十回决不是一个人作的。”引俞先生,的三个理由;( 1 )和第一回自叙的话都不合。可引俞先生的话作答,“《 红楼梦》虽以真事为蓝本,但究竟是部小说,我们却真当他一部信史看,不免有些傻气”。后来俞先生在《红楼梦辨的修正》 (《 现代评论》 第九期)中,把《 红楼梦》 为作者的自叙传这一句话修正。又俞先生说得好:“我们底民众向来以团围为美的悲剧因此不能发达,无论那种戏剧小说,莫不以大团圈为全篇精采之处,否则就将讨读者底厌束之高阁了。”那么中举出家,不过借此结束。怎见得《红楼梦》作者能逃出大团圆的例外呢?( 2 )史湘云的丢开确是一个罅隙。但前八十回的罅隙尽多,也可说前八十回系别人补作吗?试使湘云应该与宝玉做夫妇,那么置宝钗于何地,不是作者也打自己的嘴巴吗?( 3 )不合作文时程序。胡先生说,“姑且不论”。俞先生说:“一篇文字未落笔之先,自然有一个纲要,但这个大抵是不成文的。即使是成文也是草率的。真正妥当的节目底编制,总在文字写定之后。雪芹既无后四十回之文,决不会先有条若列眉,对仗工整之目。”俞先生读过《孽海花》 吗?《 孽海花》 ,东亚病夫仅做了二十回的书,偏偏先有齐齐整整六十回的目。第十六回后虽有些更改,陆士谔补作,都是依照他的回目,使俞先生读过这一部书,断不至来说“做文章底经验”了。
我实不愿在本书的内容上争辩,因怎样合理,怎样不合理,多凭主观,不足以确定这书的真伪。至于俞先生对于后四十回所定底标准.( l )所叙述的,有情理吗?( 2 )所叙述的,能深切的感动我们吗?( 3 )和八十国底风格相类似吗?所叙述的前后相应合吗?请读者去批评。又俞先生说:“凡高作较有精采之处,是用原作中相仿佛的事情做蓝本的,反之凡没有蓝本可临摹的,都没有精采。”我每看到黛玉之死,感受很大的刺激,不忍卒读,以为很有精采。不知他是不是合所定的标准,又不知他拿那相仿佛的事情做蓝本。也许是我“味在酸咸之外”罢。
但有一层.“黛玉劝宝玉读时文”,俞先生说:“为高氏作辩护士的人,也必须解答了这些疑问,方才能自圆其说。如有人以为《红楼梦》原有百二十回的,也必须代答一下才行。”我不能不代为答辩。宝玉说:“我最厌这些道学话。更可笑的是八股文章,拿他谊功名,混饭吃,也罢了,还要说代圣贤立言!好些的不过拿些经书凑搭凑搭还罢了,更有一种可笑的,肚子里原没有什么.东拉西扯,弄的牛鬼蛇神,还自以为博奥。这那里是阐发圣贤的道理l ”这一段骂八股骂得痛快淋漓,偏有人说:“他自己是科举中人,所以满怀是科举观念.必使宝玉读书中举。”那高鹗替人受过,真为他抱屈不少。黛玉说:“内中也有近情近理的,也有清微淡远的。那时候虽不大懂,也觉得好,不可一概抹倒,况且你要取功名,这个也清贵些。”虽不是如宝玉的痛骂,那“内中也有”, “也觉得”,“不可一概”, “这个也… … 些”这些字,何尝是瞧得起八股的神气。不过如宝玉所讲“目下老爷口口声声叫我学这个,我不敢违拗”,随便劝劝罢了。所谓“你要”,简直可以当“你老爷要你要”解。“宝玉也知他从来不是这样的人”, “只在鼻子眼里笑了一声”,表示“不甚入耳”的意思,故黛玉也不再劝落去。俞先生偏标题‘’黛玉赞美八股文字,以为学举业.取功名,是清贵的事情”,来故入人罪。这显微镜何止放大五百倍,“好像带了副有色的眼镜,看出来天地都跟着受了颜色了。”何苦来!
二
我的钞本《 红楼梦》 系百二十回。近从马幼渔先生处借得程排甲本。胡先生的程排乙本已经寄去上海,不曾借来。但我在杭州买来的翻本.似系从程排乙本出。又买了一部亚东书局排本。我少时所看的系点石斋石印本,此时不在手头,只得拿前三本来校勘。钞本没有序跋,在程排本以前抑在其后,或在其同时,很难断定。但我推想钞本在程本以前,有下列的两种理由:
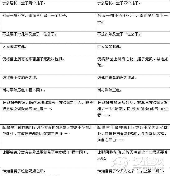
(一)原书文俗之分,胡先生说;“后来的翻本,多经过南方人的批注,书中京话的特别俗语往往稍有改换。”故此断定“程伟元的一百二十回本的《 红楼梦》,即是这一百二十年来一切印本《 红楼梦》的老祖宗。”看程本引言有云:“书中前八十回,抄本各家互异。今广集核勘,准情酌理,补遗订讹。其间或有增损数字处,意在便于披阅,非敢争胜前人也。”可知程本有参校各本改定的,也有自己增损数字便于披阅的。一校钞本,有许多俗字改了文言,可以证明。又引言说:“书中后四十回……惟按其前后关照者略为修辑,使其有接应而无矛盾。至其原文,未敢臆改。”细校钞本.其后四十回不同之处比前八十回少,可见他所说也是很真确的话。程本与亚东本大致相同,也间有程本,与钞本相同的。兹将钞本、程排甲本、亚东排本三种本子第一二回异同之处举耍如下:


据上面比较起来,钞本是不是曹氏的原本虽未可知。但程本比钞本文些,亚东本又比程本文些,其变迁的痕迹,总可以看得出来。
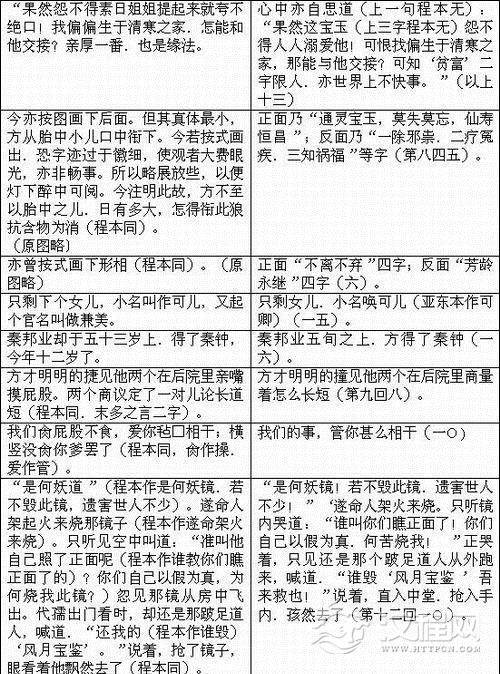
(二)我们读第九十二回“评女传巧姐慕贤良,玩母珠贾政参聚散”,只觉得宝玉评女传,不觉得巧姐慕贤良的光景。贾政玩母珠,也不觉得他参什么聚散的道理。这不是一个很大的漏洞吗?使后四十回的回目系曹雪芹做的,高鹦补作,不大了解曹雪芹的原意,故此说不出来,尚可勉强说得过去。无奈俞先生想证明后四十回系高鸽补作,不能不把后四十回目一并推翻,反留下替高鹗辩护的徐地。现在把钞本关于这两段的钞下。后四十回既然是高鸽补的,干么他自己一次二次排印的书,都没有这些的话?没有这些话,是否可以讲得去?请俞先生有以语我来。
宝玉道:“那文王后妃,不必说了。那姜后脱簪待非,和齐国的无盐安郊定国.是后妃里头的贤能的。”巧姐听了,答应个“是”,宝玉又道;“若说有才的,是曹大家、班婕好、蔡文姬、谢道韞诸人。”巧姐问道:“那贤德的呢?”宝玉道:“孟光的荆钗布裙,鲍宣妻的提瓽出汲,陶侃母的截发留宾:这些不厌贫的,就是贤德的了。”巧姐欣然点头。宝玉道:”还有苦的像那乐昌破镜,苏慈回文。那孝的术兰代父从军。曹娥投水寻父等类,也难尽说。”巧姐听到这些,却默默如有所思。宝玉又讲那曹氏的引刀割鼻,及那些守节的。巧姐听着,更觉肃敬起来。宝玉恐他不自在,又说:“那些艳的,如王嫱、西子、樊素、小蛮、绛仙、文君、红拂都是女中的……”尚未说出,贾母见巧姐默然,便说:“彀了;不用说了。讲的太多.他那里还记得?”巧姐道: “二叔叔才说的,也有念过的,也有没念过的。一讲我更知道好处了。”宝玉道:“那字是自然认得的,不用再理了。”贾政道:“天下事都是一个样的理哟!比如方才那珠子:那颗大的就像有福气的人似的。那些小的都托赖著他的灵气护庇著。要是那大的没有了,那些小的也就没有收揽了。就像人家儿当头人有了事,骨肉也都分离了,亲戚也都零落了,就是好朋友也都散了,转瞬荣枯,真似春云秋叶一般。你想做官有什么趣儿呢?像雨村算便宜的了。还有我们差不多的人家儿,就是甄家;从前一样功勋,一样丧袭,一样起居,我们也是时常来往。不多几年,他们进京来,差人到我这里请安,很还热闹。一会儿抄了原籍的家财,至今杳无音信。不知他近况若何.心下也着实惦记着。”贾赦道:“什么珠子。”贾政同冯紫英又说了一遍给贾赦听。贾赦道:“咱们家是再没有事的。”
唉!曹雪芹做了十年的时光,只做了八十回的《红楼梦》,连回目都没有留下,来让高鹗补作。我现在看看高鹗的序文,由春到冬,能够补作了后四十回并兼排印出来。怎那么快?可不是他又瞎说来骗人吗?好在高鹗乾隆五十三年中举人,五十六年补《红楼梦》,即使完全丢了举业不做,来做《 红楼梦》 ,也不过只有三年的功夫。那么真怪不得后四十回有这么多破洞来让俞先生戳穿;又怪不得俞先生说:“真要补完全书,至少也得八十回,像现在所有的四十回决不够的,他竟然草率的四十回就做完了!
十四.十一,一,草于摘红室。
昨天我到护国寺书铺里买了一部《红楼梦》 ,(缺了一本)是嘉庆戊寅东观阁梓行。后程甲本二十七年,新增了些批评,又有一小序云:
《 红楼梦》一书,向来只有抄本,仅八十卷。近因程氏搜辑刊印,始成全璧。但原刻系用活字摆成,勘对较难,书中颠倒错落,几不成文、且所印不多,则所行不广。爰细加鳌定,订讹正拜,寿诸梨枣。庶几公诸海内,且无鲁鱼亥采之误,亦阅者之快事也!
其中错误和程甲本大抵相同。但也有些更政,如第二十七回目程甲本杨妃飞燕,他就改作宝钗黛玉。杭州所得本作宝钗飞燕,尚存留飞燕二字,似乎在东观阁本之前。杭州本也有批评,和东观阁本一样,但比较少些。杭州本前二十五回是用经论堂重翻本补的;书中第二十七回目也改作宝钗黛玉。非仔细校对不容易断定那一本先后。
十一月六日容庚附记
三
我现在总结一句:百二十回本是曹氏的原本,后四十回不是高鹗补作的。(l )就文俗的变迁,看起来,钞本当在程本之前。钞本已经是百二十回,则后四十回断不是高鹗所补作。(2 )如果后四十回是高鹗所补作,断不会把第九十二回的两段改易或脱略去。就程本序言说:“即如六十七回,此有彼无,题同文异,”也许是高氏已经见过戚本。但“坊间缮本及诸家秘稿,繁简歧出.前后错见”的原故.不光是“沿传既久”所能产生,故程本与戚本的异同,实在是很难解答的一个疑问。至于程本与钞本,大体上可算是相同了。
我得了钞本《 红楼梦》 后,本想作《 红楼梦校勘记》 。目下实在没空去做.只得钞些出来,让读者尝鼎一脔。也许有机会将钞本印出来。
亚东本汪原放《校读后记》 所举,钞本都没有错。如第六回“然后蹲在角门前”。钞本作“然后溜到角门前”。第十四回“一面命人按数取纸来旺抱着”。钞本没“旺”字。第二十二回“正与前日所看《南华经》内… … ”。钞本作“正合着”。这三条的错误从程甲本来。程甲本的错误很多,故后来翻本也跟着错误。




四





以上系很草率的举出。其余钞本中的方言,程本改了不少,不及一一备举了。
十一月十三四日补成于箍红室
我去年十一月在冷摊上买得一部旧钞本《红楼梦》,与通行本颇有些异同,想拿来翻此公案。但一年来尚未校完,匆匆又将南归。此时不把钞本介绍读者,一旦经兵覆散失,很对不起著书的 人。故把个人对于本子的意见并校勘所得,写出来贡于读者,并质胡俞两先生。
胡先生断定后四十回系高鹦补的,所举证据如下:
第一,张问陶的诗及注,此为最明白的证据。
案张问陶蹭《 高兰墅(鹗)同年》诗,系辛酉九月闱中所作。注云“传奇《 红楼梦》 ,八十回以后,俱兰墅所补。”“传奇”乃曲本的名称,不能称《红楼梦》为“传奇”。也许有替这两字作答辩的,且不深论。但同在闹中,没有见原书,可推想而知。且所谓补.原有补作或补刊两种意思。安知不是如引言所讲“补遗订讹”呢?全书由高转而始完璧,很有特赞的价值。补作一事,仅此孤证,不能够来折服人,故此百二十年来,除俞曲园先生引过外,没有人注意到,也是这个原故。
第二,俞樾举的“乡会试增五言八韵诗始乾隆朝,而书中叙科场事已有诗”。胡先生说,“这一项不十分可靠”,可不必论。第三,程序说先得二十徐卷,后又在鼓担上得十余卷。此话便是作伪的铁证,因为世间没有这样奇巧的事!
案这话胡先生真武断了!我是在程本印行后一百三十三年,也曾费六角钱在地摊上买了一部与各本不词的旧钞本《红楼梦》。这一部《红楼梦》 系我的弟弟三天前见了不顾而去的。我又在杭州买了半部初翻程本的《 红楼梦》,又配了同一样大小再翻的半部。这也是奇巧的事,现在说出来,那知数十年后,不有人说我“此话便是作伪的铁证”呢?
第四,高鹗自己的序,说的狠含糊,字里行间都使人生疑。案高序假使没有先人的成见,断不觉其可疑,引言第六条也是这样,若先有成见,那就如亡铁的人一般见识了。这能够是补作的证据吗?且尚有程序可以参看。高鹗想补《红楼梦》尽可秘密做去,干什么联合起程伟元朋比为奸起来?
胡先生总结一句说:“但这些证据固然重要,总不如内容的研究更可以证明后四十回与前八十回决不是一个人作的。”引俞先生,的三个理由;( 1 )和第一回自叙的话都不合。可引俞先生的话作答,“《 红楼梦》虽以真事为蓝本,但究竟是部小说,我们却真当他一部信史看,不免有些傻气”。后来俞先生在《红楼梦辨的修正》 (《 现代评论》 第九期)中,把《 红楼梦》 为作者的自叙传这一句话修正。又俞先生说得好:“我们底民众向来以团围为美的悲剧因此不能发达,无论那种戏剧小说,莫不以大团圈为全篇精采之处,否则就将讨读者底厌束之高阁了。”那么中举出家,不过借此结束。怎见得《红楼梦》作者能逃出大团圆的例外呢?( 2 )史湘云的丢开确是一个罅隙。但前八十回的罅隙尽多,也可说前八十回系别人补作吗?试使湘云应该与宝玉做夫妇,那么置宝钗于何地,不是作者也打自己的嘴巴吗?( 3 )不合作文时程序。胡先生说,“姑且不论”。俞先生说:“一篇文字未落笔之先,自然有一个纲要,但这个大抵是不成文的。即使是成文也是草率的。真正妥当的节目底编制,总在文字写定之后。雪芹既无后四十回之文,决不会先有条若列眉,对仗工整之目。”俞先生读过《孽海花》 吗?《 孽海花》 ,东亚病夫仅做了二十回的书,偏偏先有齐齐整整六十回的目。第十六回后虽有些更改,陆士谔补作,都是依照他的回目,使俞先生读过这一部书,断不至来说“做文章底经验”了。
我实不愿在本书的内容上争辩,因怎样合理,怎样不合理,多凭主观,不足以确定这书的真伪。至于俞先生对于后四十回所定底标准.( l )所叙述的,有情理吗?( 2 )所叙述的,能深切的感动我们吗?( 3 )和八十国底风格相类似吗?所叙述的前后相应合吗?请读者去批评。又俞先生说:“凡高作较有精采之处,是用原作中相仿佛的事情做蓝本的,反之凡没有蓝本可临摹的,都没有精采。”我每看到黛玉之死,感受很大的刺激,不忍卒读,以为很有精采。不知他是不是合所定的标准,又不知他拿那相仿佛的事情做蓝本。也许是我“味在酸咸之外”罢。
但有一层.“黛玉劝宝玉读时文”,俞先生说:“为高氏作辩护士的人,也必须解答了这些疑问,方才能自圆其说。如有人以为《红楼梦》原有百二十回的,也必须代答一下才行。”我不能不代为答辩。宝玉说:“我最厌这些道学话。更可笑的是八股文章,拿他谊功名,混饭吃,也罢了,还要说代圣贤立言!好些的不过拿些经书凑搭凑搭还罢了,更有一种可笑的,肚子里原没有什么.东拉西扯,弄的牛鬼蛇神,还自以为博奥。这那里是阐发圣贤的道理l ”这一段骂八股骂得痛快淋漓,偏有人说:“他自己是科举中人,所以满怀是科举观念.必使宝玉读书中举。”那高鹗替人受过,真为他抱屈不少。黛玉说:“内中也有近情近理的,也有清微淡远的。那时候虽不大懂,也觉得好,不可一概抹倒,况且你要取功名,这个也清贵些。”虽不是如宝玉的痛骂,那“内中也有”, “也觉得”,“不可一概”, “这个也… … 些”这些字,何尝是瞧得起八股的神气。不过如宝玉所讲“目下老爷口口声声叫我学这个,我不敢违拗”,随便劝劝罢了。所谓“你要”,简直可以当“你老爷要你要”解。“宝玉也知他从来不是这样的人”, “只在鼻子眼里笑了一声”,表示“不甚入耳”的意思,故黛玉也不再劝落去。俞先生偏标题‘’黛玉赞美八股文字,以为学举业.取功名,是清贵的事情”,来故入人罪。这显微镜何止放大五百倍,“好像带了副有色的眼镜,看出来天地都跟着受了颜色了。”何苦来!
二
我的钞本《 红楼梦》 系百二十回。近从马幼渔先生处借得程排甲本。胡先生的程排乙本已经寄去上海,不曾借来。但我在杭州买来的翻本.似系从程排乙本出。又买了一部亚东书局排本。我少时所看的系点石斋石印本,此时不在手头,只得拿前三本来校勘。钞本没有序跋,在程排本以前抑在其后,或在其同时,很难断定。但我推想钞本在程本以前,有下列的两种理由:
(一)原书文俗之分,胡先生说;“后来的翻本,多经过南方人的批注,书中京话的特别俗语往往稍有改换。”故此断定“程伟元的一百二十回本的《 红楼梦》,即是这一百二十年来一切印本《 红楼梦》的老祖宗。”看程本引言有云:“书中前八十回,抄本各家互异。今广集核勘,准情酌理,补遗订讹。其间或有增损数字处,意在便于披阅,非敢争胜前人也。”可知程本有参校各本改定的,也有自己增损数字便于披阅的。一校钞本,有许多俗字改了文言,可以证明。又引言说:“书中后四十回……惟按其前后关照者略为修辑,使其有接应而无矛盾。至其原文,未敢臆改。”细校钞本.其后四十回不同之处比前八十回少,可见他所说也是很真确的话。程本与亚东本大致相同,也间有程本,与钞本相同的。兹将钞本、程排甲本、亚东排本三种本子第一二回异同之处举耍如下:


据上面比较起来,钞本是不是曹氏的原本虽未可知。但程本比钞本文些,亚东本又比程本文些,其变迁的痕迹,总可以看得出来。
(二)我们读第九十二回“评女传巧姐慕贤良,玩母珠贾政参聚散”,只觉得宝玉评女传,不觉得巧姐慕贤良的光景。贾政玩母珠,也不觉得他参什么聚散的道理。这不是一个很大的漏洞吗?使后四十回的回目系曹雪芹做的,高鹦补作,不大了解曹雪芹的原意,故此说不出来,尚可勉强说得过去。无奈俞先生想证明后四十回系高鸽补作,不能不把后四十回目一并推翻,反留下替高鹗辩护的徐地。现在把钞本关于这两段的钞下。后四十回既然是高鸽补的,干么他自己一次二次排印的书,都没有这些的话?没有这些话,是否可以讲得去?请俞先生有以语我来。
宝玉道:“那文王后妃,不必说了。那姜后脱簪待非,和齐国的无盐安郊定国.是后妃里头的贤能的。”巧姐听了,答应个“是”,宝玉又道;“若说有才的,是曹大家、班婕好、蔡文姬、谢道韞诸人。”巧姐问道:“那贤德的呢?”宝玉道:“孟光的荆钗布裙,鲍宣妻的提瓽出汲,陶侃母的截发留宾:这些不厌贫的,就是贤德的了。”巧姐欣然点头。宝玉道:”还有苦的像那乐昌破镜,苏慈回文。那孝的术兰代父从军。曹娥投水寻父等类,也难尽说。”巧姐听到这些,却默默如有所思。宝玉又讲那曹氏的引刀割鼻,及那些守节的。巧姐听着,更觉肃敬起来。宝玉恐他不自在,又说:“那些艳的,如王嫱、西子、樊素、小蛮、绛仙、文君、红拂都是女中的……”尚未说出,贾母见巧姐默然,便说:“彀了;不用说了。讲的太多.他那里还记得?”巧姐道: “二叔叔才说的,也有念过的,也有没念过的。一讲我更知道好处了。”宝玉道:“那字是自然认得的,不用再理了。”贾政道:“天下事都是一个样的理哟!比如方才那珠子:那颗大的就像有福气的人似的。那些小的都托赖著他的灵气护庇著。要是那大的没有了,那些小的也就没有收揽了。就像人家儿当头人有了事,骨肉也都分离了,亲戚也都零落了,就是好朋友也都散了,转瞬荣枯,真似春云秋叶一般。你想做官有什么趣儿呢?像雨村算便宜的了。还有我们差不多的人家儿,就是甄家;从前一样功勋,一样丧袭,一样起居,我们也是时常来往。不多几年,他们进京来,差人到我这里请安,很还热闹。一会儿抄了原籍的家财,至今杳无音信。不知他近况若何.心下也着实惦记着。”贾赦道:“什么珠子。”贾政同冯紫英又说了一遍给贾赦听。贾赦道:“咱们家是再没有事的。”
唉!曹雪芹做了十年的时光,只做了八十回的《红楼梦》,连回目都没有留下,来让高鹗补作。我现在看看高鹗的序文,由春到冬,能够补作了后四十回并兼排印出来。怎那么快?可不是他又瞎说来骗人吗?好在高鹗乾隆五十三年中举人,五十六年补《红楼梦》,即使完全丢了举业不做,来做《 红楼梦》 ,也不过只有三年的功夫。那么真怪不得后四十回有这么多破洞来让俞先生戳穿;又怪不得俞先生说:“真要补完全书,至少也得八十回,像现在所有的四十回决不够的,他竟然草率的四十回就做完了!
十四.十一,一,草于摘红室。
昨天我到护国寺书铺里买了一部《红楼梦》 ,(缺了一本)是嘉庆戊寅东观阁梓行。后程甲本二十七年,新增了些批评,又有一小序云:
《 红楼梦》一书,向来只有抄本,仅八十卷。近因程氏搜辑刊印,始成全璧。但原刻系用活字摆成,勘对较难,书中颠倒错落,几不成文、且所印不多,则所行不广。爰细加鳌定,订讹正拜,寿诸梨枣。庶几公诸海内,且无鲁鱼亥采之误,亦阅者之快事也!
其中错误和程甲本大抵相同。但也有些更政,如第二十七回目程甲本杨妃飞燕,他就改作宝钗黛玉。杭州所得本作宝钗飞燕,尚存留飞燕二字,似乎在东观阁本之前。杭州本也有批评,和东观阁本一样,但比较少些。杭州本前二十五回是用经论堂重翻本补的;书中第二十七回目也改作宝钗黛玉。非仔细校对不容易断定那一本先后。
十一月六日容庚附记
三
我现在总结一句:百二十回本是曹氏的原本,后四十回不是高鹗补作的。(l )就文俗的变迁,看起来,钞本当在程本之前。钞本已经是百二十回,则后四十回断不是高鹗所补作。(2 )如果后四十回是高鹗所补作,断不会把第九十二回的两段改易或脱略去。就程本序言说:“即如六十七回,此有彼无,题同文异,”也许是高氏已经见过戚本。但“坊间缮本及诸家秘稿,繁简歧出.前后错见”的原故.不光是“沿传既久”所能产生,故程本与戚本的异同,实在是很难解答的一个疑问。至于程本与钞本,大体上可算是相同了。
我得了钞本《 红楼梦》 后,本想作《 红楼梦校勘记》 。目下实在没空去做.只得钞些出来,让读者尝鼎一脔。也许有机会将钞本印出来。
亚东本汪原放《校读后记》 所举,钞本都没有错。如第六回“然后蹲在角门前”。钞本作“然后溜到角门前”。第十四回“一面命人按数取纸来旺抱着”。钞本没“旺”字。第二十二回“正与前日所看《南华经》内… … ”。钞本作“正合着”。这三条的错误从程甲本来。程甲本的错误很多,故后来翻本也跟着错误。




四





以上系很草率的举出。其余钞本中的方言,程本改了不少,不及一一备举了。
十一月十三四日补成于箍红室
展开全文
APP阅读
声明:本文仅代表作者本人观点,汉同文系信息发布平台,仅提供信息存储空间服务。[投诉]
特色专题
民俗文化
点读中华
热门资讯
更多 >
《红楼梦》:大观园里隐藏的社交密码,你看懂了吗?
红楼梦研究
《红楼梦》里的 “未解之谜”
红楼梦研究
《红楼梦》中的节日习俗与传统文化
红楼梦研究
红楼梦人物性格分析,谁是你的最爱?
红楼梦研究
《红楼梦》中的茶文化与养生之道
红楼梦研究
《红楼梦》中的诗词鉴赏与人物性格分析
红楼梦研究笑态种种见真性——《红楼梦》群笑图析
红楼梦研究中国近代美学评论之开篇——评王国维《红楼梦评论》
红楼梦研究《红楼梦》早期续书所反映的清后期社会思潮
红楼梦研究《红楼梦》的版本
红楼梦研究薛宝钗与柳如是
红楼梦研究石头记与水浒传
红楼梦研究《红楼梦》中的心灵感应现象
红楼梦研究《红楼梦》小考(—)
红楼梦研究古人说“天然”
红楼梦研究林黛玉爱清幽
红楼梦研究有谁曳杖过烟林——曹雪芹和张宜泉在北京西郊活动之断片
红楼梦研究朱珔·红楼梦·程伟元
红楼梦研究“寿筵开处风光好”
红楼梦研究沤子小壶儿
红楼梦研究
查看更多...






