音乐中的强弱有规律?音乐强弱常见问题汇总
音乐中的强弱有规律?音乐强弱常见问题汇总
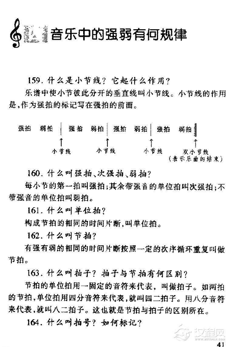
什么是小节线?它起什么作用?
什么叫强拍、次强拍、弱拍?
什么叫单位拍?
什么叫节拍
什么叫拍子?拍子与节拍有何区别?
什么叫拍号?如何标记?
拍号应该怎样读?
什么叫弱起?
怎么知道小节或单位拍哪拍强,哪拍弱?
六连音和两个三连音在强弱关系上有何区别?
什么是切分音?其强弱关系是怎样的?
什么是切分节奏?切分节奏与切分音有何不同?



















展开全文
APP阅读
声明:本文仅代表作者本人观点,汉同文系信息发布平台,仅提供信息存储空间服务。[投诉]
特色专题
民俗文化
点读中华
热门资讯
更多 >
《渔樵农耕》——唢呐协奏曲中的田园诗意与演奏探秘
音乐知识
摇滚音乐历史的波澜与现代的演绎
音乐知识
中国传统音乐是五彩斑斓的民族艺术瑰宝
音乐知识
音乐知识百科全书,解锁音乐的无限可能
音乐知识
探索发声训练的奥秘——放松、呼吸、声区与共鸣
音乐知识
古典音乐韵律之美旋律中的故事细赏
音乐知识
音乐知识百科:探索音符背后的奥秘
音乐知识
戏曲中的音乐之魂:传统乐器的魅力演绎
音乐知识
音乐应该如何定义呢?
音乐知识
苏州评弹的历史起源和艺术特点
音乐知识不同的乐器(或人声)其音区的划分是否一致?
音乐知识评多调音乐
音乐知识不同音区在音乐表现在有些什么特点?
音乐知识五线谱怎样记录音的高低、长短和休止?
音乐知识音乐的速度与力度在音乐表现中有何意义?音乐速度与力度常见问题大全
音乐知识简谱与线谱有何不同?简谱与线谱区别常见问题大全
音乐知识乐曲设计的第一原则
音乐知识吉他和声学(一)
音乐知识从音程的角度来看五声音阶
音乐知识调式音阶解密
音乐知识
查看更多...










